2026年02月07日
关注微信
微信关注二维码

扫描二维码
关注微信公众号

手机访问
手机访问二维码

扫二维码访问,或在手机浏览器中输入:
www.cdhao.com

返回
详情
当前位置:成都号 > 每日更新 >浙江2025年一级造价工程师资格考试公告

浙江2025年一级造价工程师资格考试公告

来源:成都号 2026.02.04 20:30:05 阅读:65次
浙江2025年一级造价工程师资格考试公告

  浙江2025年度一级造价工程师职业资格考试信息(时间+报名)

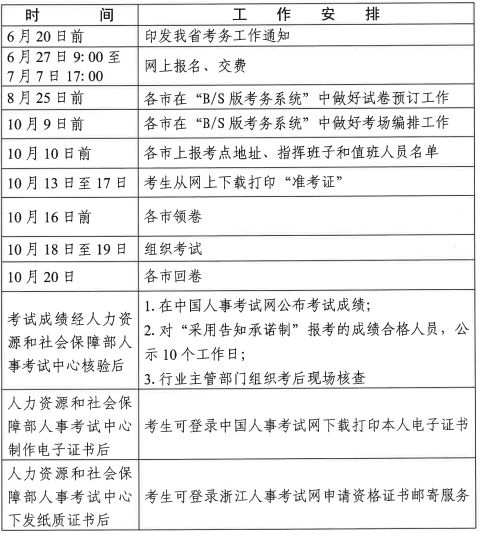
  根据人力资源和社会保障部人事考试中心《关于2025年度 一级造价工程师职业资格考试考务工作的通知》(人考中心函 〔2025〕22号)的要求,结合我省实际,现将有关考务工作事 项通知如下。

   、考试时间、科目及考点

  考试定于10月18日至19日举行,具体考试时间和科目为:

浙江2025年一级造价工程师资格考试公告

  其中,《建设工程技术与计量》科目和《建设工程造价案例 分析》科目分为“土木建筑工程”与“交通运输工程”“水利工 程”和“安装工程”4个专业,考生可根据工作实际选报其一。

  考点设在各设区市及义乌市的市区,具体地点以准考证为 准。

  二、报考条件

  (一)凡中华人民共和国公民和香港、澳门、台湾居民,遵 纪守法,并具备以下条件之一者,均可报名参加一级造价工程师 职业资格考试(报名系统上应选择的级别为“考全科”)。

  1.具有工程造价专业大学专科(或高等职业教育)学历,从 事工程造价、工程管理业务工作满4年;

  具有土木建筑、水利、装备制造、交通运输、电子信息、财 经商贸大类大学专科(或高等职业教育)学历,从事工程造价、 工程管理业务工作满5年。

  2.具有工程造价、通过工程教育专业评估(认证)的工程管 理专业大学本科学历或学位,从事工程造价、工程管理业务工作满3年;

  具有工学、管理学、经济学门类大学本科学历或学位,从事 工程造价、工程管理业务工作满4年。

  3.具有工学、管理学、经济学门类硕士学位或者第二学士学 位,从事工程造价、工程管理业务工作满2年。

  4.具有工学、管理学、经济学门类博士学位。

  5.具有其他专业相应学历或者学位的人员,从事工程造价、 工程管理业务工作年限相应增加1年。

  (二)具有以下条件之一的,参加一级造价工程师考试可免 考《建设工程造价管理》和《建设工程计价》二门基础科目(报 名系统上应选择的级别为“免二科”)。

  1. 已取得公路工程造价人员资格证书(甲级);

  2. 已取得水运工程造价工程师资格证书;

  3.已取得水利工程造价工程师资格证书。

  (三)已获得资格证书,报名参加其他专业科目考试(级别 为增报专业)的,只须参加二门专业科目的考试(报名系统上应 选择的级别为“增报专业”)。

  (四)报考条件中涉及专业工作时间期限的,均计算到报考 当年年底。以工作后取得的学历报考的,专业工作时间前后可以 累加(全日制教育实习期和成人教育脱产学习时间除外)。

  报考条件咨询电话:0571-89892104(土木建筑和安装专业)、 0571-83789623(交通运输专业)、0571-87098721(水利专业)。

  三、获得证书条件

  参加全部4个科目考试(考全科)的人员,必须在连续4个 考试年度内通过全部科目的考试;符合免试部分科目条件参加2 个专业科目考试(免二科)的人员,必须在连续2个考试年度内通过应试科目的考试,方可获得资格证书。

  已获得资格证书,参加其他专业2个专业科目考试(增报专 业)的人员,必须在连续2个考试年度内通过应试科目的考试, 方可获得相应专业考试成绩合格证明。

  四、告知承诺制报考有关规定

  本考试报名证明事项推行告知承诺制。各单位要按照《关于 印发<专业技术人员职业资格考试报名证明事项告知承诺制工作 规程〉的通知》(人考中心函〔2021〕1号)要求,认真做好相 关工作。

  (一)除“不适用告知承诺制”的人员外,其他报考人员均 可选择“使用告知承诺制”或“不使用告知承诺制”报考。“不 适用告知承诺制”的人员,是指在资格考试报名中存在虚假承诺 行为的人员和在考试中有违纪行为尚在诚信记录期内的人员。

  (二)报考资格实行考后核查。

  1.对“使用告知承诺制”的报考人员,在应试科目成绩合格 后进行网上公示,报考人员应接受并配合行业主管部门和考试组 织机构的核查,包括但不限于在线核查、现场核查、协助核查、 随机抽查、重点监管、智慧监管等核查方式。

  2.对“不使用告知承诺制”、学历学位和资格证书未通过核 验、“免二科”、以及有其他存疑情况的报考人员,在应试科目成绩合格后,需在规定时间内带相关材料到指定地点进行现场考 后核查。

  (三)网上报名时,若选择“不使用告知承诺制”,本年度 该项考试不再使用告知承诺制。

  (四)在考前、考中、考后任何环节,若发现有不实承诺的, 将视情作出取消当次报名和考试资格、取消当次考试全部成绩、 已取得的证书无效等处理。

  五、网上报考流程和注意事项

  报考人员于6月27日9:00至7月7日17:00,登录中国人 事考试网(http://www.cpta.com.cn/) 或浙江人 事 考 试网 (http://zjks.rlsbt.zj.gov.cn)如实注册个人信息,注册成功后,上 传本人电子证件照(照片处理工具和方法见浙江人事考试网首页 的“办事指南”栏目)。

  (一)“采用告知承诺制方式”的报考流程

  1.报考人员在报名系统中填报报考信息、个人信息、教育信 息和工作信息,然后选择“采用告知承诺制方式”报考。随后依 次进行报名信息确认、签署承诺书、交费。其中,需要上传相关 材料的报考人员,在报名信息确认前按照系统提示操作即可。

  特别注意,报考级别为“免二科”和学历学位验证不通过的 人员上传相应的证书材料后,还必须经网上人工审核通过。

  为加强报名证明事项告知承诺制事中监管,如报考人员提交 的境内高等教育学历学位信息无法通过在线自动核验,应及时登录中国高等教育学生信息网(学信网)进行验证/认证,下载相 关 PDF 格式在线验证/认证报告,并在报名期间按报名地考试机 构要求上传相关验证/认证报告,接受人工核查。具体操作方式 参见中国人事考试网“考生问答栏目”相关内容。

  2.考生打印的“报名表”供报考人员留存备查。报考人员作 出承诺后,如未交费,可在报名截止前撤回承诺。一旦撤回承诺, 本年度该项考试不再适用告知承诺制。

  (二)“不采用告知承诺制方式”的报考流程

  1.报考人员在报名系统中填报报考信息、个人信息、教育信 息和工作信息,然后选择“不采用告知承诺制方式”报考。报考 人员必须在上传相关材料后,进行报名信息确认,经省社保就业 中心人事考试院处理后,才可进行网上交费,完成报名。

  2.报考人员打印的报名表和纸质专业工作年限证明均须交 单位审核盖章,待应试科目成绩合格后用于考后报考资格现场核 查。

  (三)网上报考注意事项

  1.报考人员可在报名前提前做好注册、信息维护等事宜。学 历学位信息需经在线核查后才可用于报名。在线核查时间一般在 24小时内。特别提醒学历学位信息无法通过在线自动核验、需申请验证/认证报告核查的报考人员应尽早登录学信网申请验证 /认证报告。

  2.报名期间,若发现报考信息有误,报考人员可在交费前进 行修改。交费后若需修改须联系省社保就业中心人事考试院处 理。

  3.在试卷预订后或因考生虚假承诺被取消报考资格的,已交 费用不予退还。

  4.省部属单位的定义见浙江人事考试网首页的“办事指南” 栏目。考生原则上只能在本人户籍地或工作地报考。

  报考技术咨询电话:0571-88396764、88396765,12333,传 真:0571-88395085。

  六、准考证打印和参加考试

  报名成功的考生可于10月13日至17日登录浙江人事考试 网打印准考证,按准考证规定的时间、地点和要求参加考试。若 发现准考证信息有误,应在考前联系所在考区的人事考试机构处 理。

  七、收费依据和标准

  按照省物价局、省财政厅浙价费〔2016〕71号文件规定, 考试收费标准: 《建设工程造价案例分析》科目为每人每科70 元,其他3个科目为每人每科60元。考试费用发票获取方式见 浙江人事考试网首页的“办事指南”栏目。

  八、考试大纲

  一级造价工程师考试大纲使用住房城乡建设部、交通运输 部、水利部组织编写,人力资源社会保障部审定的2025年版《全 国一级造价工程师职业资格考试大纲》,可在以下相关网站免费 下载 :

  中国建设工程造价管理协会网站(http://www.ccea.pro)、 交 通运输部职业资格中心网站(http://www.jtzyzg.org.cn) 及水利部 水利水电规划设计总院网站 (http://www.giwp.org.cn)。

  九、考试题型和相关规定

  《建设工程造价案例分析》科目(土木建筑工程、安装工程 两个专业为主客观混合题,交通运输工程、水利工程两专业为主 观题),应试人员答题前必须仔细阅读应试人员注意事项(试 卷封二)和作答须知(专用答题卡首页),答题时使用规定的 作答工具在专用答题卡划定的区域内作答。草稿纸统一发放和 回收。题本空白处可作草稿纸使用。其它3个科目均为客观题, 用2B铅笔在答题卡上填涂作答。

  十、成绩公布、考后核查和证书制发

  ( 一)成绩公布

  考试成绩经国家考试主管部门确认后,在报名网上予以公 布,届时考生可查询和下载打印考试成绩。

  (二)考后核查

  1.对“使用告知承诺制”报考且成绩合格的人员,上网公 示10个工作日。期间,如有情况反映,涉及报考资格的由省行 业主管部门负责核查,涉及考风考纪的由相关人事考试机构负 责核查。经查实不符合报考资格或存在违纪违规行为的,按告知 承诺制和资格考试有关管理规定处理。

  2.对“不使用告知承诺制”报考、学历学位等证书(证明) 无法核验、免二科以及有其他存疑情况的报考人员,成绩合格后, 需进行现场考后核查。考后核查的具体时间、地点、要求由行业 主管部门另行通知。考生未按规定时间和要求到现场接受考后 核查的,按核查逾期相关规定处理。

  (三)证书制发

  人力资源和社会保障部人事考试中心制作电子证书后,通 过公示和考后核查的成绩合格人员可登录中国人事考试网下 载打印本人电子证书。电子证书与纸质证书具有同等法律效 力。人力资源和社会保障部人事考试中心下发纸质证书后的通 知在浙江人事考试网“合格证书”栏予以公告,考生可在该网 上申请纸质证书邮寄服务(邮费到付)。往后纸质证书遗失、 损毁,或者逾期不领取的,不再办理补发。

  十一、有关要求

  各市行业主管部门和人事考试机构要密切配合,通力协作, 认真做好各个环节的考务工作(具体工作计划见附件)。

  (一)各市人事考试机构要采取切实措施,积极协调网信、 经信、教育、公安等相关职能部门加强对考试的服务保障和安全 管理。要着力预防考试违纪违规行为发生, 一经发现,严格按照《专业技术人员资格考试违纪违规处理规定》(人社部第31号 令)和《人事考试工作人员纪律规定》(人社部发〔2013〕36 号)进行处理。

  (二)各市行业主管部门相关单位和人事考试机构要按照工 作分工,分别做好报考条件和报考技术咨询工作。对“不使用告 知承诺制”、学历等相关信息存疑且成绩通过、有情况反映的人 员,要及时做好考后核查工作,确保考后核查信息及时、完整。对需要现场核查的人员,信息联络要到位,谨防遗漏。

  附件:2025年度一级造价工程师职业资格考试工作计划

浙江2025年一级造价工程师资格考试公告

推荐阅读:
微信搜索: 微信搜索【成都生活猫】公众号,关注后对话框回复关键词【交通】, 即可获取相关办理信息,如有最新的政策信息我们也会第一时间在此更新。还有更多成都本地办事指南、每日成都热点资讯等你解锁!

责任声明:凡注明“来源:成都号”的文章均由成都号整理,未经许可不得以任何形式转载!如本网内容涉及版权、隐私等权利问题,请相关权利人及时在线反馈给成都号,本网承诺会及时处理。

反馈
内容过时 未解决问题 文章侵权 排版错乱 内容有误 其他错误
27