2026年02月09日
关注微信
微信关注二维码

扫描二维码
关注微信公众号

手机访问
手机访问二维码

扫二维码访问,或在手机浏览器中输入:
www.cdhao.com

返回
详情
当前位置:成都号 > 每日更新 >浙江2025年度出版专业技术人员职业资格考试指南

浙江2025年度出版专业技术人员职业资格考试指南

来源:成都号 2026.02.09 13:29:13 阅读:76次
浙江2025年度出版专业技术人员职业资格考试指南

  浙江2025年度出版专业技术人员职业资格考试指南

  根据人力资源和社会保障部人事考试中心《关于 2025 年度出版专业技术人员职业资格考试考务工作的通知》(人考中心函〔2025〕18 号)要求,结合我省实际,现将有关考务事项通知如下:

  一、考试时间、科目及考点

  考试定于 9 月 13 日举行,具体时间和科目为:

  9:00-12:00 出版专业基础知识(初、中级)

  14:00-17:00 出版专业理论与实务(初、中级)

  考点设置在杭州市区,具体地点以准考证为准。

  二、报考条件

  (一)初级职业资格报考条件

  报考初级职业资格的人员应具备以下条件之一:

  取得大学专科及以上学历。

  2001 年 8 月 7 日之前,已受聘担任技术设计员或三级校对专业技术职务。

  (二)中级职业资格报考条件

  报考中级职业资格的人员范围,根据《关于深化出版专业技术人员职称制度改革的指导意见》(人社部发〔2021〕10 号)有关规定,适用于经国家出版主管部门依法批准设立的报纸、期刊、图书、音像、电子、网络等出版单位中,从事出版专业工作的出版专业技术人员。从事与出版物策划、数字出版相关的非公有制经济组织、社会组织的出版专业技术人员参照执行。同时应具备以下条件之一:

  取得大学专科学历,从事出版专业工作满 5 年。

  取得大学本科学历或学士学位,从事出版专业工作满 4 年。

  取得双学士学位、第二学士学位或研究生班毕业,从事出版专业工作满 2 年。

  取得硕士学位,从事出版专业工作满 1 年。

  取得博士学位。

  2001 年 8 月 7 日之前,按国家统一规定已受聘担任助理编辑、助理技术编辑、二级校对专业技术职务满 4 年。

  2001 年 8 月 7 日之前,受聘担任非出版专业中级专业技术职务,从事出版专业技术岗位工作满 1 年。

  报考当年毕业的在校博士生。

  (三)免试条件

  2001 年 8 月 7 日之前,按国家统一规定已取得出版专业初级或中级专业技术职务任职资格,并受聘担任相应专业技术职务的人员,参加相应级别的考试时,可免试《出版专业基础知识》,只需参加《出版专业理论与实务》1 个科目的考试。

  报考条件中涉及专业工作时间期限的,均计算到报考当年年底。以工作后取得的学历报考的,专业工作时间前后可以累加(全日制实习期和脱产学习时间除外)。考生如有报考条件方面的问题,可拨打所在地的报考条件咨询电话(见附件 1)。

  三、获得证书条件

  报考人员必须在 1 个考试年度内通过相应科目的考试,方可获得出版专业技术人员职业资格证书。

  四、告知承诺制报考有关规定

  本考试报名证明事项推行告知承诺制。各单位要按照《关于印发 <专业技术人员职业资格考试报名证明事项告知承诺制工作规程> 的通知》(人考中心函〔2021〕1 号)要求,认真做好相关工作。

  (一)适用范围

  除 “不适用告知承诺制” 的人员外,其他报考人员均可选择 “使用告知承诺制” 或 “不使用告知承诺制” 报考。“不适用告知承诺制” 的人员,是指在资格考试报名中存在虚假承诺行为的人员和在考试中有违纪行为尚在诚信记录期内的人员。

  (二)报考资格核查

  对 “使用告知承诺制” 的报考人员,在应试科目成绩合格后进行网上公示,报考人员应接受并配合行业主管部门和考试组织机构的核查,包括但不限于在线核查、现场核查、协助核查、随机抽查、重点监管、智慧监管等核查方式。

  对 “不使用告知承诺制”、学历学位和资格证书未通过核验以及有其他存疑情况的报考人员,在应试科目成绩合格后,需在规定时间内带相关材料到指定地点进行现场考后核查。

  (三)选择规则

  网上报名时,若选择 “不使用告知承诺制” 或撤回承诺的,本年度该项考试不再适用告知承诺制。

  (四)不实承诺处理

  在考前、考中、考后任何环节,若发现有不实承诺的,将视情作出取消当次报名和考试资格、取消当次考试全部成绩、已取得的证书无效等处理。

  五、网上报考流程和注意事项

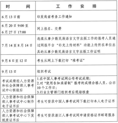
  报考人员于 6 月 20 日 9:00 至 6 月 27 日 17:00.登录中国人事考试网(http://www.cpta.com.cn/)或登录浙江人事考试网(http://zjks.rlsbt.zj.gov.cn)链接如实注册个人信息,注册成功后,上传本人电子证件照(照片处理工具和方法见浙江人事考试网首页的 “办事指南” 栏目)。

  (一)“采用告知承诺制方式” 的报考流程

  报考人员在报名系统中填报报考信息、个人信息、教育信息和工作信息,然后选择 “采用告知承诺制方式” 报考。随后依次进行报名信息确认、签署承诺书、交费。其中,需要上传相关材料的报考人员,在报名信息确认前按照系统提示操作即可。在报名出版专业初级资格考试时,尚未获得学历证书的应届毕业生,应上传其在考试年度可毕业的有效证件(如学生证等)和学校出具的应届毕业证明;在报名出版专业中级资格考试时,报考人员须上传所在单位同意其报考的意见书。报名时选填从事少数民族语言文字出版工作的报考人员,须于 7 月 14 至 8 月 14 日通过网报平台 “补充上传材料” 功能上传所在单位出具的从事少数民族语言文字出版工作证明。为加强报名证明事项告知承诺制事中监管,如报考人员提交的境内高等教育学历学位信息无法通过在线自动核验,应及时登录中国高等教育学生信息网(学信网)进行验证认证,下载相关 PDF 格式在线验证 / 认证报告,并在报名期间按报名地考试机构要求上传相关验证 / 认证报告,接受人工核查。具体操作方式参见中国人事考试网 “考生问答栏目” 相关内容。

  考生打印的 “报名表” 供报考人员留存备查。报考人员作出承诺后,如未交费,可在报名截止前撤回承诺。一旦撤回承诺,本年度该项考试不再适用告知承诺制。

  (二)“不采用告知承诺制方式” 的报考流程

  报考人员在报名系统中填报报考信息、个人信息、教育信息和工作信息,然后选择 “不采用告知承诺制方式” 报考。报考人员必须在上传相关材料后,进行报名信息确认,经省社保就业中心人事考试院处理后,才可进行网上交费,完成报名。

  报考人员打印的 “报名表” 和纸质 “专业工作年限证明” 均须交单位审核盖章,待应试科目成绩合格后用于考后报考资格现场核查。

  (三)网上报考注意事项

  报考人员可在报名前提前做好注册、信息维护等事宜。学历学位信息需经在线核查后才可用于报名。在线核查时间一般在 24 小时内。特别提醒学历学位信息无法通过在线自动核验、需申请验证 / 认证报告核查的报考人员应尽早登录学信网申请验证 / 认证报告。

  报名期间,若发现报考信息有误,报考人员可在交费前进行修改。交费后若需修改须联系省社保就业中心人事考试院处理。

  在试卷预订后或因考生虚假承诺被取消报考资格的,已交费用不予退还。

  省部属单位的定义见浙江人事考试网首页的 “办事指南” 栏目。考生原则上只能在本人户籍地或工作地报考。

  报考技术咨询电话:0571-88396764、88396765、12333;传真:0571-88395085.

  六、准考证打印和参加考试

  报名成功的考生可于 9 月 8 日至 12 日登录浙江人事考试网打印准考证,按准考证规定的时间、地点和要求参加考试。若发现准考证信息有误,应在考前联系所在考区的人事考试机构处理。

  七、收费依据和标准

  按照浙价费〔2016〕71 号文件规定,考试收费标准为每人每科 70 元。考试费用发票获取方式见浙江人事考试网首页的 “办事指南” 栏目。

  八、考试题型和相关规定

  各个科目试题均由客观题和主观题组成,考生需分别用 2B 铅笔填涂和黑色墨水笔书写作答。《出版专业基础知识》科目题本空白处可作草稿纸,《出版专业理论与实务》科目所用草稿纸统一发放和回收。

  九、考试大纲

  2025 年度出版专业技术人员职业资格考试大纲以《全国出版专业技术人员职业资格考试考试大纲》(2025 年版)为准。

  十、成绩公布、考后核查和证书制发

  (一)成绩公布

  考试成绩经国家考试主管部门确认后,在报名网上予以公布,届时考生可查询和下载打印考试成绩。

  (二)考后核查

  对 “使用告知承诺制” 报考且成绩合格的人员,上网公示 10 个工作日。期间,如有情况反映,涉及报考资格的由省行业主管部门负责核查,涉及考风考纪的由相关人事考试机构负责核查。经查实不符合报考资格或存在违纪违规行为的,按告知承诺制和资格考试有关管理规定处理。

  对 “不使用告知承诺制” 报考、学历学位等证书(证明)无法核验以及有其他存疑情况的报考人员,成绩合格后,需进行现场考后核查。考后核查的具体时间、地点、要求由行业主管部门另行通知。考生如不按规定时间和要求到现场接受考后核查的,按核查逾期相关规定处理。

  (三)证书制发

  人力资源和社会保障部人事考试中心制作电子证书后,通过公示和考后核查的成绩合格人员可登录中国人事考试网下载打印本人电子证书。电子证书与纸质证书具有同等法律效力。人力资源和社会保障部人事考试中心下发纸质证书的消息在浙江人事考试网 “合格证书” 栏予以公告,考生可在该网上申请纸质证书邮寄服务(邮费到付)。往后纸质证书遗失、损毁,或者逾期不领取的,不再办理补发。

  十一、有关要求

  行业主管部门和人事考试机构要密切配合,通力协作,认真做好各个环节的考务工作(具体工作计划见附件 2)。

  (一)考务管理要求

  要加强对考试的考务保障和安全管理工作,严格按照《专业技术人员资格考试违纪违规行为处理规定》(人社部第 31 号令)和《人事考试工作人员纪律规定》(人社部发〔2013〕36 号)预防和处理考试违纪违规行为。

  (二)核查与咨询工作要求

  行业主管部门相关单位和人事考试机构要按照工作分工,分别做好报考条件和报考技术咨询工作。对 “不使用告知承诺制” 成绩通过的考生,以及有情况反映、对上传材料有疑问的考生,要及时做好情况核查。对需要考后核查的考生,信息联络要到位,谨防遗漏。要确保核查信息的完整和及时传达。

  附件:

  各地报考条件咨询电话

浙江2025年度出版专业技术人员职业资格考试指南

  2025 年度出版专业技术人员职业资格考试工作计划

浙江2025年度出版专业技术人员职业资格考试指南

推荐阅读:
微信搜索: 微信搜索【成都生活猫】公众号,关注后对话框回复关键词【交通】, 即可获取相关办理信息,如有最新的政策信息我们也会第一时间在此更新。还有更多成都本地办事指南、每日成都热点资讯等你解锁!

责任声明:凡注明“来源:成都号”的文章均由成都号整理,未经许可不得以任何形式转载!如本网内容涉及版权、隐私等权利问题,请相关权利人及时在线反馈给成都号,本网承诺会及时处理。

反馈
内容过时 未解决问题 文章侵权 排版错乱 内容有误 其他错误
36