2026年03月08日
关注微信
微信关注二维码

扫描二维码
关注微信公众号

手机访问
手机访问二维码

扫二维码访问,或在手机浏览器中输入:
www.cdhao.com

返回
详情
当前位置:成都号 > 每日更新 >启东人才优惠购房综合补贴申领指南

启东人才优惠购房综合补贴申领指南

来源:成都号 2026.03.08 14:28:42 阅读:56次
启东人才优惠购房综合补贴申领指南

  为进一步强化人才发安居保障,近期,我市出台《启东市人才优惠购房实施细则》,着力减轻人才在启东安家置业的经济压力。具体标准及申领指南如下:

  一、适用对象及标准:

启东人才优惠购房综合补贴申领指南

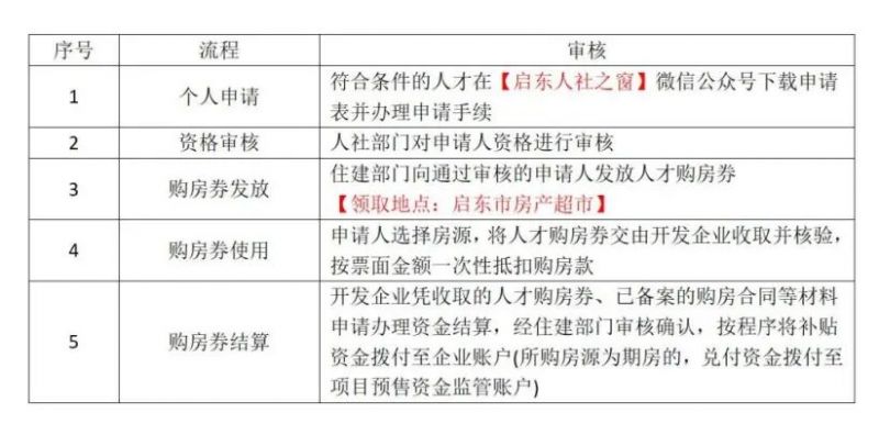
  二、人才购房券申领流程:

启东人才优惠购房综合补贴申领指南
启东人才优惠购房综合补贴申领指南

  购房券使用期限为人才申领后1年以内,且必须实名使用。参与房企在收到人才购房券后,需在办理网签备案前与市住建局登记核销购房券,确保购房券真实性。

  三、其他优惠补贴奖励申领标准及流程:

  四、其他注意事项

  1.人才购房券根据“限额限量、定期发放、先到先得、用完即止”方式进行发放。

  2.一张购房券仅限用于购买一套住房,且一套住房仅能使用一张购房券,同时补贴金额不超过购房款总额。人才使用购房券所购住房的合同买受人应是本人或本人及配偶。夫妻双方均符合条件的,购房券按照补贴标准较高一方的1.2倍使用

  3.人才领取购房券后尚未购房,若入选更高层次人才目录的,在购房券有效期内可申请换发购房券。换发的购房券有效期限自换发之日起12个月内有效(不得晚于2027年12月31日)。

  4.申请人才必须如实提供申报材料,对于虚报冒领、违反规定或存在其他违法违规行为的,将取消享受政策资格,追回已发放补贴,及时通报有关单位,列入失信人员名单。

  5. 本办法由市委人才办、市人社局、市住建局、市财政局负责解释,自发布之日起实施,有效期至2027年12月31日。此前规定与本办法不一致的,按本办法执行。

  五、申报表格下载:

启东人才优惠购房综合补贴申领指南
启东人才优惠购房综合补贴申领指南
启东人才优惠购房综合补贴申领指南
启东人才优惠购房综合补贴申领指南

  温馨提示:下载表格后,请仔细阅读填表说明,在规定的申报时间内按要求准备相关材料并交由企业相关负责同志提交申报。如有疑问,可拨打我单位人才服务热线:0513-83327813咨询。

推荐阅读:
微信搜索: 微信搜索【成都生活猫】公众号,关注后对话框回复关键词【交通】, 即可获取相关办理信息,如有最新的政策信息我们也会第一时间在此更新。还有更多成都本地办事指南、每日成都热点资讯等你解锁!

责任声明:凡注明“来源:成都号”的文章均由成都号整理,未经许可不得以任何形式转载!如本网内容涉及版权、隐私等权利问题,请相关权利人及时在线反馈给成都号,本网承诺会及时处理。

反馈
内容过时 未解决问题 文章侵权 排版错乱 内容有误 其他错误
27