2026年03月10日
关注微信
微信关注二维码

扫描二维码
关注微信公众号

手机访问
手机访问二维码

扫二维码访问,或在手机浏览器中输入:
www.cdhao.com

返回
详情
当前位置:成都号 > 每日更新 >2026中山南头镇积分入学实施细则

2026中山南头镇积分入学实施细则

来源:成都号 2026.03.10 11:03:28 阅读:102次
2026中山南头镇积分入学实施细则

  2026中山南头镇积分入学实施细则

  为进一步规范义务教育入学管理,切实做好流动人员子女入学工作,提高教育公共资源均等化服务效率,促进教育公平和社会和谐,根据《中华人民共和国义务教育法》《居住证暂行条例》《广东省流动人口服务管理条例》等有关法律法规,以及《中山市流动人员了女义务教育积分入学管理办法》(中府[2024]24号)文件精神,结合南头镇实际,制定本方案。

  一、积分申请

  申请人及其子女户籍均不在中山市辖区,同时具备以下条件的,可申请积分入学。

  1、申请人在中山市辖区办理《广东省居住证》(含电子居住证)或《港澳居民居住证》《台湾居民居住证》,且积分入学网上报名时在居住证签注的有效期内。

  2、申请人的子女符合中山市当年义务教育招生入学的适龄条件,且未曾入读小学或初中。

  一个家庭只能选择父亲、母亲或其他法定监护人其中一方作为申请人。申请人可以向其有效居住证登记的现居住地址所在镇街申请积分入学,也可以向申请人或者其配偶的房产证地址所在镇街申请积分入学,且只能选择一个镇街作为申请地。申请人有多名子女同年申请入学的,只需申请一次积分。

  二、积分规则

  积分项目由市级共性积分项目和镇街个性积分项目组成,总分值 800 分。其中,市级共性积分项目分值 200 分,镇街个性积分项目分值 600 分。市级共性项目积分和镇街个性项目积分之和即为申请人的总积分值。

  市级共性积分项目包括“居住证”“住房公积金”两项,按《中山市中小学积分入学市级共性积分项目计分标准》(详见附件2)计分。

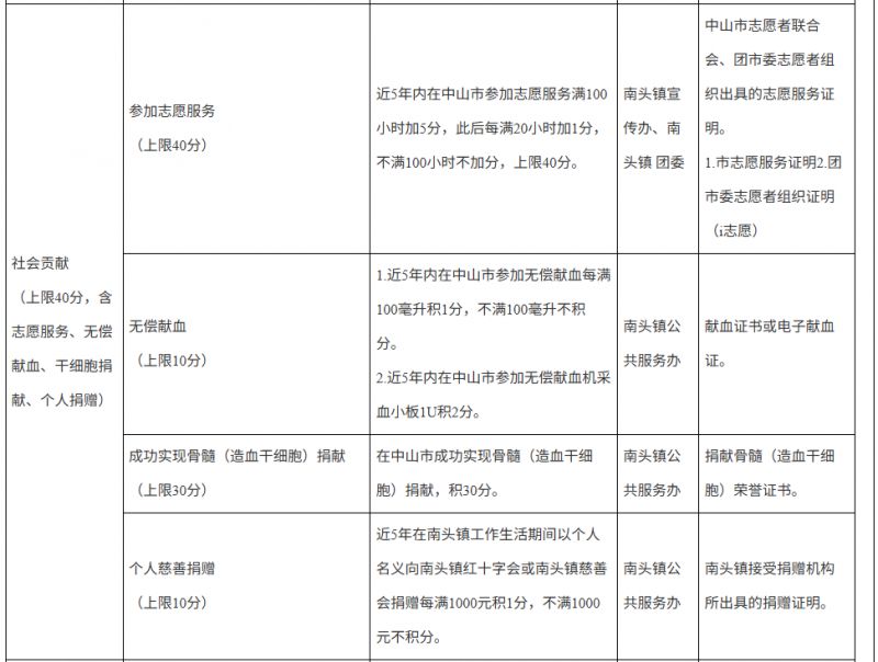
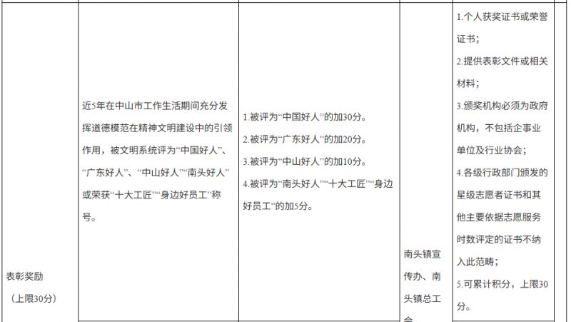
  南头镇街个性积分项目主要包括社会保险、优待群体、南头居住、房产、文化程度、表彰奖励、社会贡献、特殊岗位、纳税情况等,具体计分标准详见附件1。

  三、积分确认排名

  积分确认后,按积分从高到低的顺序进行排名。在总积分相同的情况下,依次按申请人市级共性积分项目合计得分、“居住证”项目得分、“住房公积金”项目得分,由高到低确定排名先后顺序。如仍然无法确定排名顺序时,依次按申请人镇级个性积分项目合计得分、“社会保险”项目得分、“优待群体”项目得分、“南头居住”项目得分、“房产”项目得分、“文化程度”项目得分、“表彰奖励”项目得分、“社会贡献”项目得分、“特殊岗位”项目得分、“纳税情况”项目得分,由高到低确定排名先后顺序。

  四、积分入学工作领导

  组 长:陈飞国(南头镇党委副书记、镇长)

  常务副组长:肖彦余(南头镇党委委员)

  副组长:李纯华(南头镇宣传办主任、教体文旅局局长)

  洪爱华(南头镇宣传办副主任、教体文旅局副局长)

  谢桂华(南头镇教育和体育事务中心主任)

  成员单位:南头镇宣传办公室(教体文旅局)、中山市公安局南头分局、中山市人力资源和社会保障局南头分局、中山市卫生健康局南头分局、中山市自然资源局第三分局、中山市税务局南头分局、南头镇城市建设与管理局、南头镇公共服务办公室、中国共产主义青年团中山市南头镇委员会、中山市南头镇总工会。

  领导小组负责统筹全镇流动人员子女义务教育积分入学工作,对积分入学工作所涉及的职能部门进行协调、指导、监督。领导组下设办公室,办公室主任由南头镇教体文旅局局长李纯华兼任。

  五、相关部门工作职责

  (一)南头镇宣传办公室(教体文旅局)

  1、负责制定南头镇积分入学工作方案,对全镇积分入学工作进行组织协调、统筹指导和检查督促;

  2、负责南头镇个性积分“文化程度”项目分值核算,按南头镇个性积分项目计分标准核算申请人学历分值;

  3、负责南头镇个性积分“表彰奖励(文明系统授予)”项目分值核算,按南头镇个性积分项目计分标准核算申请人荣誉分值;

  4、负责南头镇个性积分“社会贡献”项目中“志愿服务(志愿中山)”分值核算,按南头镇个性积分项目计分标准核算申请人志愿服务分值;

  5、负责积分复核、积分排名及结果公示工作;

  6、负责协调各有关职能部门按照“谁负责、谁审核,谁评分、谁解释”的原则,认真做好积分项目资料审核、评分及解释工作。

  (二)中山市公安局南头分局

  1、负责审核积分申请人资格。申请人本市行政区域内居住,并持有本市公安机关签发的《广东省居住证》(含电子居住证)或《港澳居民居住证》《台湾居民居住证》等处在有效期内居住证的非本市户籍人员。

  ①申请人须在中山市辖区办理《广东省居住证》(含电子居住证)或《港澳居民居住证》《台湾居民居住证》,且积分入学网上报名时必须在居住证签注的有效期内;

  ②申请人的子女须符合中山市当年义务教育招生入学的适龄条件,且未曾入读小学或初中;

  ③申请人可以向其有效居住证登记的现居住地址所在镇街申请积分入学,也可以向申请人或其配偶的房产证地址所在镇街申请积分入学,且只能选择一个镇街作为申请地。

  2、负责南头镇个性积分“南头居住”项目分值核算,按南头镇个性积分项目计分标准核算申请人在南头镇居住时长分值;

  3、负责做好积分项目资料审核、评分及解释工作。

  (三)中山市人力资源和社会保障局南头分局

  1、负责南头镇个性积分“社会保险”中“基本养老保险”项目分值核算,按南头镇个性积分项目计分标准核算申请人养老保险分值;

  2、负责做好积分项目资料审核、评分及解释工作。

  (四)中山市卫生健康局南头分局

  1、负责南头镇个性积分“社会保险”中“基本医疗保险”项目分值核算,按南头镇个性积分项目计分标准核算申请人医保险分值;

  2、负责做好积分项目资料审核、评分及解释工作。

  (五)中山市自然资源局第三分局

  1、负责南头镇个性积分“房产情况”项目分值核算,按南头镇个性积分项目计分标准核算申请人的房产分值;

  2、负责做好积分项目资料审核、评分及解释工作。

  (六)中山市税务局南头分局

  1、负责南头镇个性积分“纳税情况”项目“个人所得税”及“经营企业纳税”分值核算,按南头镇个性积分项目计分标准核算申请人的纳税分值;

  2、负责做好积分项目资料审核、评分及解释工作。

  (七)南头镇城市建设与管理局

  1、负责南头镇个性积分“特殊岗位”项目中“公交工作人员”分值核算,按南头镇个性积分项目计分标准核算申请人的特殊岗位分值;

  2、负责南头镇个性积分“特殊岗位”项目中“环卫工作人员”分值核算,按南头镇个性积分项目计分标准核算申请人的特殊岗位分值;

  3、负责做好积分项目审核、评分及解释工作。

  (八)南头镇公共服务办公室

  1、负责南头镇个性积分“社会贡献”项目中“无偿献血”、“骨髓(造血干细胞)捐献”分值核算,按南头镇个性积分项目计分标准核算申请人的社会贡献分值;

  2、负责南头镇个性积分“社会贡献”项目中“个人慈善捐赠”分值核算,按南头镇个性积分项目计分标准核算申请人的个人慈善捐赠分值;

  3、负责南头镇个性积分“优待群体”项目中“退役军人”分值核算,按南头镇个性积分项目计分标准核算申请人退役军人分值;

  4、负责做好积分项目资料审核、评分及解释工作。

  (九)中国共产主义青年团中山市南头镇委员会

  1、负责南头镇个性积分“社会贡献”项目中“志愿服务(i志愿)”分值核算,按南头镇个性积分项目计分标准核算申请人志愿服务分值;

  (十)中山市南头镇总工会

  1、负责南头镇个性积分“表彰奖励(十大工匠、身边好员工)”项目分值核算,按南头镇个性积分项目计分标准核算申请人荣誉分值;

  2、负责做好积分项目资料审核、评分及解释工作。

  六、实施期限

  本方案自印发之日起施行,有效期至2026年12月31日。如遇上级相关政策调整,南头镇将依照上级政策调整情况并根据南头镇实际实施修订并公布。

2026中山南头镇积分入学实施细则

2026中山南头镇积分入学实施细则

2026中山南头镇积分入学实施细则

2026中山南头镇积分入学实施细则

2026中山南头镇积分入学实施细则

2026中山南头镇积分入学实施细则

2026中山南头镇积分入学实施细则

2026中山南头镇积分入学实施细则

2026中山南头镇积分入学实施细则

推荐阅读:
微信搜索: 微信搜索【成都生活猫】公众号,关注后对话框回复关键词【交通】, 即可获取相关办理信息,如有最新的政策信息我们也会第一时间在此更新。还有更多成都本地办事指南、每日成都热点资讯等你解锁!

责任声明:凡注明“来源:成都号”的文章均由成都号整理,未经许可不得以任何形式转载!如本网内容涉及版权、隐私等权利问题,请相关权利人及时在线反馈给成都号,本网承诺会及时处理。

反馈
内容过时 未解决问题 文章侵权 排版错乱 内容有误 其他错误
33