2026年爱奇迹百场巡演·绍兴站演出观演指南如下:
演唱会时间:2026年3月7日19:00
演出地点:中国轻纺城体育中心体育场
检票开始时间: 17:00
入场注意:
入场需提供门票、与门票信息一致的身份证原件,并进行人脸识别验证与安检!
交通管制:
"爱奇迹百场巡演·绍兴站"将于2026年3月7日(周六)晚19时,在中国轻纺城体育中心体育场举行。为确保本次活动的顺利进行及活动期间交通安全、有序、畅通,根据《中华人民共和国道路交通安全法》第39条之规定,公安机关交通管理部门将对部分道路采取临时交通管制。现通告如下:
(一)3月7日16时30分至22时,金柯桥大道(不含)、裕民路(不含)、育才路(不含)、绸缎路(不含)的合围区域内实施交通管制,禁止一切车辆通行、停放。(合围区域内纺都路允许公交车通行)
(二)交通管制实施期间,管控区域内小区、单位等禁止车辆进出(公告停车场除外)。请相关小区、单位人员提前做好出行安排。
(三)交通管理部门将根据现场观众流量及周边道路交通情况视情调整交通管制时间。管制期间,请过往车辆提前绕行,请沿线单位、途径群众给予支持和理解,自觉遵守本通告规定,服从现场交警和管理人员的指挥。
(四)执行紧急任务的警车、消防车、救护车、工程救险车等特种车辆不受上述措施的限制。
绍兴市公安局柯桥区分局交通管理大队
2026年3月2日
点击可放大查看


车辆绕行方案:
根据"爱奇迹百场巡演·绍兴站"活动组安排,活动期间,柯桥城区金柯桥大道(绸缎路至裕民路段)、裕民路(金柯桥大道至育才路段)、育才路(裕民路至绸缎路段)、绸缎路(育才路至金柯桥大道段)合围区域实施交通管制。为保障活动正常进行,柯桥城区车辆通行方案如下:
1.自越城方向需途径柯桥活动区域的车辆,请绕行绸缎路(含)以北道路或裕民路(含)以南道路通行;
2.自柯岩方向需途径柯桥活动区域的车辆,请绕行金柯桥大道(含)以东道路或育才路(含)以西道路通行;
3.自钱清、杨汛桥方向需途径柯桥活动区域的车辆,请绕行绸缎路(含)以北道路或裕民路(含)以南道路通行;
4.自安昌方向需途径柯桥活动区域的车辆,请绕行金柯桥大道(含)以东道路或育才路(含)以西道路通行。
出行指引:
观众出行:(提倡绿色出行、拼车出行、文明出行)
1.就近出行:建议步行前往。
2.地铁出行:建议乘坐绍兴地铁1号线至中国轻纺城站下车,换乘公交车或步行前往。
3.自备车出行:建议拼车出行前往。
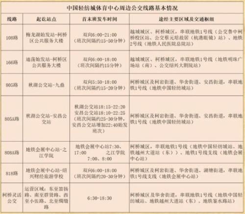
4.公交出行:建议乘坐805/80A路、808A路、108路、166路、818路、柯桥灵活公交至中国轻纺城体育中心附近,下客站点为柯桥区公共服务大楼、绸缎小区(游泳馆)站,下站后步行约5分钟到达演唱会场馆。

责任声明:凡注明“来源:成都号”的文章均由成都号整理,未经许可不得以任何形式转载!如本网内容涉及版权、隐私等权利问题,请相关权利人及时在线反馈给成都号,本网承诺会及时处理。
微信扫一扫
分享到朋友圈
了解更多成都本地办事、民生热点,欢迎关注微信公众号
成都号
cdmaolife