2026年03月11日
关注微信
微信关注二维码

扫描二维码
关注微信公众号

手机访问
手机访问二维码

扫二维码访问,或在手机浏览器中输入:
www.cdhao.com

返回
详情
当前位置:成都号 > 每日更新 >2026中山黄圃镇积分入学申请条件和申请地

2026中山黄圃镇积分入学申请条件和申请地

来源:成都号 2026.03.10 23:38:48 阅读:74次
2026中山黄圃镇积分入学申请条件和申请地

  2026中山黄圃镇积分入学申请条件和申请地

  申请条件和申请地

  申请人及其子女户籍均不在中山市辖区,同时具备以下条件的,可申请积分入学。

  (一)申请人在黄圃镇办理《广东省居住证》(含电子居住证)或《港澳居民居住证》《台湾居民居住证》,且积分入学网上报名时在居住证签注的有效期内。

  (二)申请人的子女符合中山市当年义务教育招生入学的适龄条件,且未曾入读小学或初中。

  申请人可用黄圃镇有效居住证上的现居住地址(也可用申请人或其配偶的黄圃房产证地址),为其子女申请积分入学。每名申请积分入学儿童只能选择一个镇街作为申请地,申请人有多个子女同年申请入学的,只需申请一次积分。积分当年有效,且只限于义务教育起始年级(即小学一年级或初中一年级)新生入学。

  积分项目和计分标准

  积分项目(上限800分)

  积分项目由市级共性项目和镇个性项目组成,总分值800分。其中,市级共性积分项目分值200分,镇个性积分项目分值600分。市级共性项目积分和镇个性项目积分之和即为申请人的总积分值。

  市级共性项目(上限200分)

  市级共性积分项目包括“居住证”“住房公积金”两项,按《中山市中小学积分入学市级共性积分项目计分标准》计分。

  黄圃镇个性积分项目(上限600分)

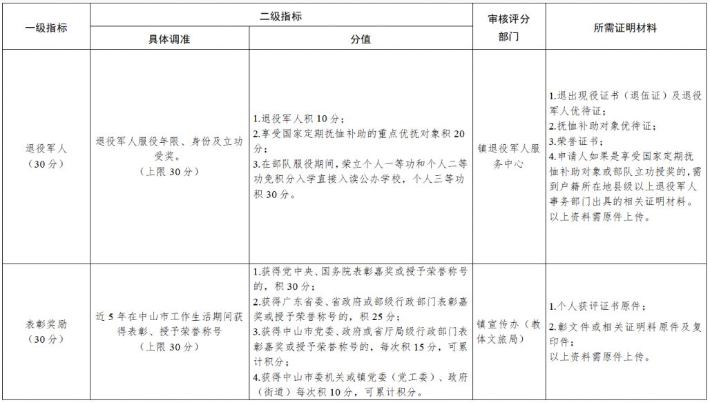
  黄圃镇个性积分项目结合经济社会发展需要设置如下项目:社会保险、退役军人、房产情况、文化程度、表彰奖励、社会贡献、特殊岗位、其它项目。按《中山市中小学积分入学黄圃镇个性积分项目计分标准》计分。

  申请材料。申请人应当在积分入学管理平台中填报相关信息,并一次性提交身份证明、子女关系证明及其它相关的证明材料。

  (一)身份证明:申请人及其子女的居民身份证。

  (二)有效期内居住证:《广东省居住证》(含电子居住证)或《港澳居民居住证》《台湾居民居住证》。

  (三)子女关系证明材料:户口簿、出生证、结婚证或法律认可的亲子鉴定报告等。父母双亡或父母丧失监护权,随其他法定监护人生活,在我镇申请积分入学的,须出具有法律效力的监护证明。属合法收养的子女,须提供收养登记证。

  (四)其他相关证明材料。

  中山市中小学积分入学市级共性积分项目计分标准(满分200分)

2026中山黄圃镇积分入学申请条件和申请地

2026中山黄圃镇积分入学申请条件和申请地

2026中山黄圃镇积分入学申请条件和申请地

2026中山黄圃镇积分入学申请条件和申请地

2026中山黄圃镇积分入学申请条件和申请地

2026中山黄圃镇积分入学申请条件和申请地

推荐阅读:
微信搜索: 微信搜索【成都生活猫】公众号,关注后对话框回复关键词【交通】, 即可获取相关办理信息,如有最新的政策信息我们也会第一时间在此更新。还有更多成都本地办事指南、每日成都热点资讯等你解锁!

责任声明:凡注明“来源:成都号”的文章均由成都号整理,未经许可不得以任何形式转载!如本网内容涉及版权、隐私等权利问题,请相关权利人及时在线反馈给成都号,本网承诺会及时处理。

反馈
内容过时 未解决问题 文章侵权 排版错乱 内容有误 其他错误
24