2026年03月11日
关注微信
微信关注二维码

扫描二维码
关注微信公众号

手机访问
手机访问二维码

扫二维码访问,或在手机浏览器中输入:
www.cdhao.com

返回
详情
当前位置:成都号 > 每日更新 >2026中山石岐街道积分入学政策

2026中山石岐街道积分入学政策

来源:成都号 2026.03.11 01:54:03 阅读:90次
2026中山石岐街道积分入学政策

  2026中山石岐街道积分入学政策

  一、申请石岐街道积分入学的3个基本条件:

  1.申请人及其子女都不是中山户籍,一个家庭只能选择父亲或母亲或其他法定监护人其中一方作为申请人,为子女申请积分入学。

  2.申请人需持有在有效期内注册地为石岐街道的中山市辖区《广东省居住证》(包含电子居住证),或《港澳居民居住证》《台湾居民居住证》。若申请人持有中山市内但非石岐街道的居住证时,需在石岐街道拥有房产方可申请。不接受《居住证》受理回执报名

  3.申请人的子女须符合中山市2026年义务教育招生入学的适龄条件,且未曾入读小学或初中。

  积分项目和计算方法

  积分项目由市级共性积分项目和石岐街道个性积分项目组成,总分值800分。其中,市级共性积分项目分值200分,石岐街道个性积分项目分值600分。市级共性项目积分和石岐街道个性项目积分之和即为申请人的总积分值。

  市级共性积分项目设“居住证”“住房公积金”等二项,上限200分,具体的积分按《中山市中小学积分入学市级共性项目计分标准》(附件1)计分。

2026中山石岐街道积分入学政策

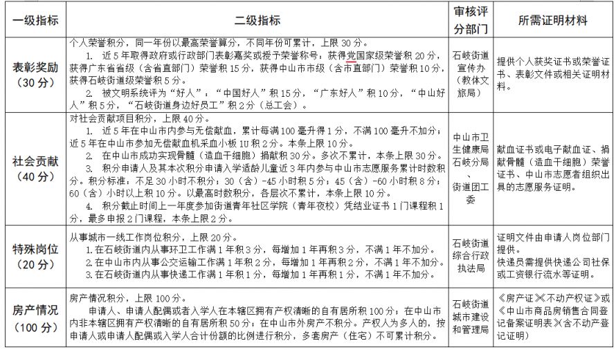
  石岐街道个性积分项目设“社会基本养老、医疗保险年限”“退役军人”“文化程度”“表彰奖励”“社会贡献”“特殊岗位”“房产情况”“企业加分”“投资贡献”等九项,上限600分,具体的积分按《中山市中小学积分入学石岐街道个性项目计分标准》(附件2)计分。

2026中山石岐街道积分入学政策

2026中山石岐街道积分入学政策

2026中山石岐街道积分入学政策

2026中山石岐街道积分入学政策

  二、同一年多名子女入学如何申请?

  同一年多名子女入学仅需申请一次积分,此申请仅限中小学一年级新生入学使用,积分入学政策不适用于插班入学。积分有效期为申请当年,此前已申请小学一年级入学积分的学生,在入读初中时需重新申请积分。

  三、没有社保可以申请积分入学吗?

  可以。社保只作为街道个性项目加分项目。

  四、积分入学是否需要现场办理?

  不需要,采用网上报名。申请流程:家长网上报名——街道资格初审——各部门审核评分——网上公示分数——网上公示积分入围名单。具体报名方式请关注“中山教体局公众号”或“中山石岐发布”公众号。如在审核阶段对所提供电子版资料有疑问时,可能会联系家长到现场提交资料审核。

  积分入学咨询服务:街道将于3月9日至18日在中山市民科西路2号石岐街道行政服务中心开设现场咨询窗口。为避免人员聚集和办理等候时间过长,请在“中山云预约”微信小程序预约。

  五、提交资料后就等结果吗?

  不是。应该每2天上平台留意资格初审、各部门评分等环节,留意是否有被退回的情况。如有退回按要求补充资料重新提交。

  六、积分入学入围后学位如何安排?

  石岐街道根据学位情况,统筹安排入读石岐公办学校,不服从入学安排或未办理入学手续的,视为放弃入读资格

  七、积分入学人员是否需要参加新生平台入学报名?

  需要。新生平台报名时,积分入围学生选择“积分入围生”类别,可报民办或等待统筹安排公办学校。申请积分入围的学生不能再以户籍生、户籍人员子女等类型重复申请安排公办学位,请慎重考虑。

  积分不入围可选择“民办生”可参加民办学校摇号。不在新生平台报名,视为不参与本年度中山市新生入学。

  八、需要提前准备的证明材料有哪些?

2026中山石岐街道积分入学政策

2026中山石岐街道积分入学政策

2026中山石岐街道积分入学政策

推荐阅读:
微信搜索: 微信搜索【成都生活猫】公众号,关注后对话框回复关键词【交通】, 即可获取相关办理信息,如有最新的政策信息我们也会第一时间在此更新。还有更多成都本地办事指南、每日成都热点资讯等你解锁!

责任声明:凡注明“来源:成都号”的文章均由成都号整理,未经许可不得以任何形式转载!如本网内容涉及版权、隐私等权利问题,请相关权利人及时在线反馈给成都号,本网承诺会及时处理。

反馈
内容过时 未解决问题 文章侵权 排版错乱 内容有误 其他错误
29