2026年03月11日
关注微信
微信关注二维码

扫描二维码
关注微信公众号

手机访问
手机访问二维码

扫二维码访问,或在手机浏览器中输入:
www.cdhao.com

返回
详情
当前位置:成都号 > 每日更新 >徐州市2026年上半年教师资格考试笔试考点地址及考场平面图​

徐州市2026年上半年教师资格考试笔试考点地址及考场平面图​

来源:成都号 2026.03.11 03:12:48 阅读:94次
徐州市2026年上半年教师资格考试笔试考点地址及考场平面图​

  徐州市2026年上半年教师资格考试笔试考点地址及考场平面图

  2026年上半年教师资格笔试将于3月7日进行,为方便考生提前了解考点考场情况,合理安排考试当日出行,快速顺畅到达考点进入考场,现将徐州市教师资格笔试考点地址及考场平面图公布。

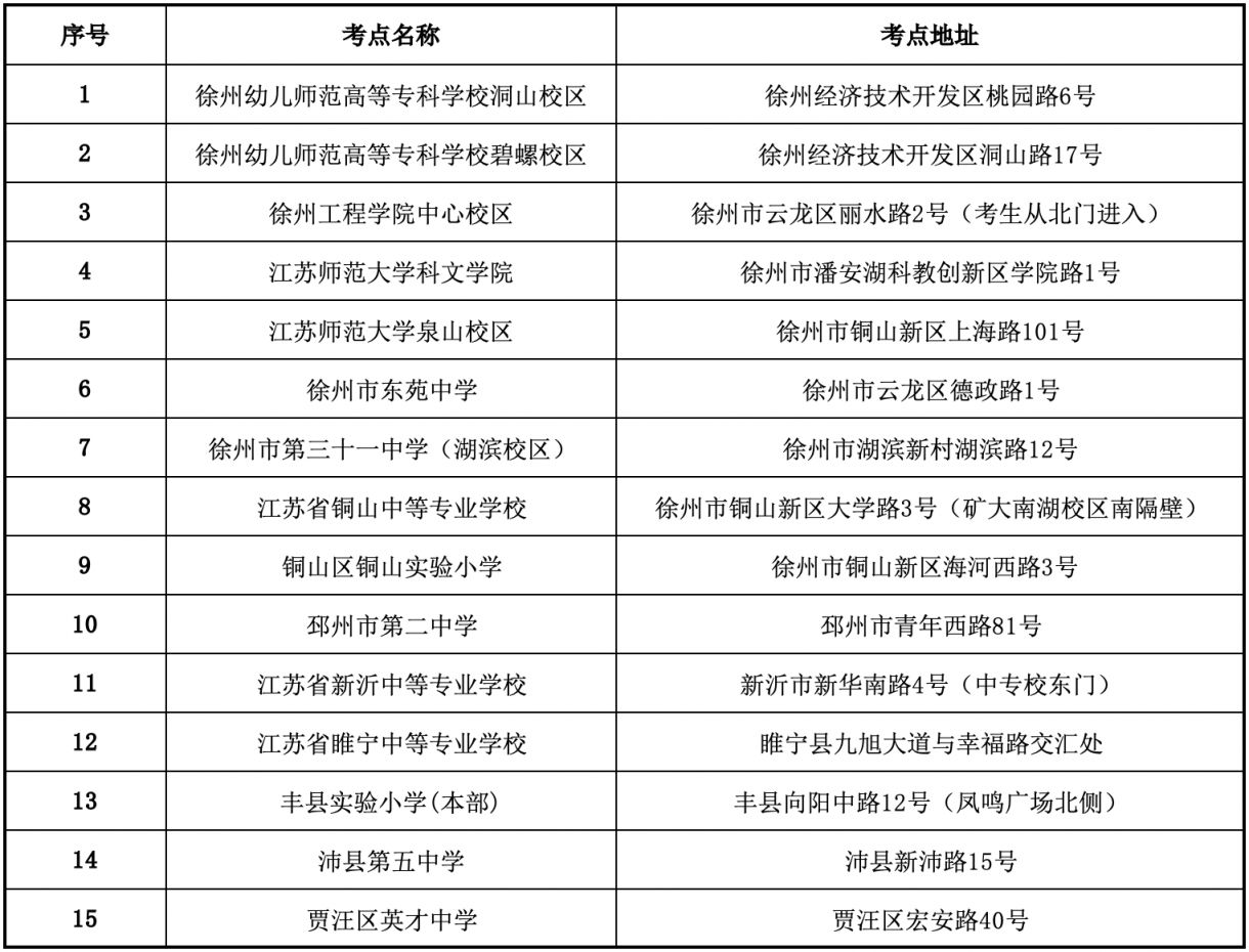
  一、考点地址

徐州市2026年上半年教师资格考试笔试考点地址及考场平面图​

  二、考场平面图

  1、徐州幼儿师范高等专科学校洞山校区

徐州市2026年上半年教师资格考试笔试考点地址及考场平面图​

  2、徐州幼儿师范高等专科学校碧螺校区

徐州市2026年上半年教师资格考试笔试考点地址及考场平面图​

  3、徐州工程学院中心校区

  4、江苏师范大学科文学院

徐州市2026年上半年教师资格考试笔试考点地址及考场平面图​
徐州市2026年上半年教师资格考试笔试考点地址及考场平面图​

  5、江苏师范大学泉山校区

  6、徐州市东苑中学

  7、徐州市第三十一中学(湖滨校区)

  8、江苏省铜山中等专业学校

徐州市2026年上半年教师资格考试笔试考点地址及考场平面图​

  9、铜山区铜山实验小学

  10、邳州市第二中学

徐州市2026年上半年教师资格考试笔试考点地址及考场平面图​

  11、江苏省新沂中等专业学校

  12、江苏省睢宁中等专业学校

徐州市2026年上半年教师资格考试笔试考点地址及考场平面图​

  13、丰县实验小学(本部)

  14、沛县第五中学

徐州市2026年上半年教师资格考试笔试考点地址及考场平面图​

  15、贾汪区英才中学

推荐阅读:
微信搜索: 微信搜索【成都生活猫】公众号,关注后对话框回复关键词【交通】, 即可获取相关办理信息,如有最新的政策信息我们也会第一时间在此更新。还有更多成都本地办事指南、每日成都热点资讯等你解锁!

责任声明:凡注明“来源:成都号”的文章均由成都号整理,未经许可不得以任何形式转载!如本网内容涉及版权、隐私等权利问题,请相关权利人及时在线反馈给成都号,本网承诺会及时处理。

反馈
内容过时 未解决问题 文章侵权 排版错乱 内容有误 其他错误
22