2026年05月16日
关注微信
微信关注二维码

扫描二维码
关注微信公众号

手机访问
手机访问二维码

扫二维码访问,或在手机浏览器中输入:
www.cdhao.com

返回
详情
当前位置:成都号 > 每日更新 >2026佛山50公里徒步公交出行指南

2026佛山50公里徒步公交出行指南

来源:成都号 2026.03.23 07:51:53 阅读:131次

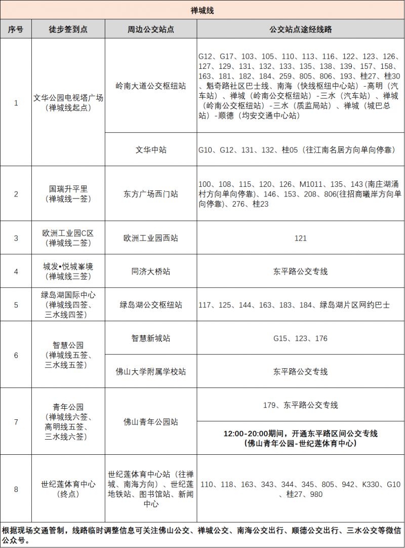
  徒步时间:3月21日   徒步终点公共交通疏散方式   2026佛山50公里徒步五区徒步路线终点均为世纪莲体育中心 2026佛山50公里徒步公交出行指南   终点疏散各区方向公交上车位置:   ➤禅城、南海方向公交:在世纪莲体育中心公交站上车   顺德方向公交:新闻中心公交站(往顺德乐从、龙江、勒流方向)、图书馆公交站(往顺德乐从、龙江方向)   ➤高明、三水方向公交:高明、三水辅助公交活动专线上车点移在世纪莲体育中心西门,中欧中心不再上客!   高明、三水终点专线   终点开设高明、三水活动专线,专线服务时间为18:00-22:00   售票时间:预计自3月19日20:00开售   购买入口   徒步路线周边公交站点及线路指引   禅城线 2026佛山50公里徒步公交出行指南   南海线 2026佛山50公里徒步公交出行指南   顺德线 2026佛山50公里徒步公交出行指南   高明线 2026佛山50公里徒步公交出行指南   三水线 2026佛山50公里徒步公交出行指南   临时接驳专线   禅城区   东平路区间公交专线(佛山青年公园-世纪莲体育中心) 2026佛山50公里徒步公交出行指南   南海区   半岛路接驳专线(半月岛-世纪莲体育中心) 2026佛山50公里徒步公交出行指南   三水区   各大型居住区前往起点公交专线:健力宝中学-西南街道办、雅居乐-西南街道办、新城小学A-西南街道办   第一签到点公交接驳专线:第一签到点-西南街道办、第一签到点-三水广场 2026佛山50公里徒步公交出行指南


eddha铁批发
推荐阅读:
微信搜索: 微信搜索【鸿海便民服务】公众号,关注后对话框回复关键词【交通】, 即可获取相关办理信息,如有最新的政策信息我们也会第一时间在此更新。还有更多成都本地办事指南、每日成都热点资讯等你解锁!

责任声明:凡注明“来源:成都号”的文章均由成都号整理,未经许可不得以任何形式转载!如本网内容涉及版权、隐私等权利问题,请相关权利人及时在线反馈给成都号,本网承诺会及时处理。

反馈
内容过时 未解决问题 文章侵权 排版错乱 内容有误 其他错误
43