2026年03月24日
关注微信
微信关注二维码

扫描二维码
关注微信公众号

手机访问
手机访问二维码

扫二维码访问,或在手机浏览器中输入:
www.cdhao.com

返回
详情
当前位置:成都号 > 每日更新 >上海中考日程安排表2026(考试+查分+录取)

上海中考日程安排表2026(考试+查分+录取)

来源:成都号 2026.03.23 23:46:15 阅读:54次

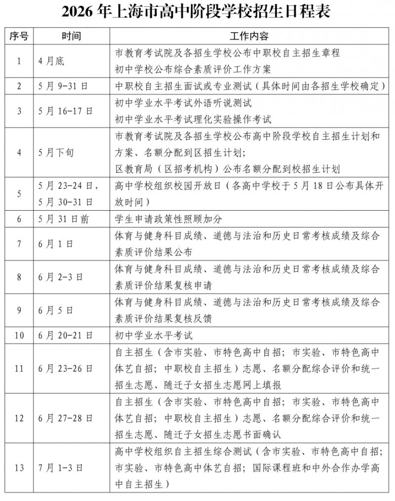
序号 时间 工作内容 1 4月底 市教育考试院及各招生学校公布中职校自主招生章程 初中学校公布综合素质评价工作方案 2 5月9-31日 中职校自主招生面试或专业测试(具体时间由各招生学校确定) 3 5月16-17日 初中学业水平考试外语听说测试 初中学业水平考试理化实验操作考试 4 5月下旬 市教育考试院及各招生学校公布高中阶段学校自主招生计划和方案、额分配到区招生计划; 区教育局(区招考机构)公布额分配到校招生计划 5 5月23-24日, 5月30-31日 高中学校组织校园开放日(各高中学校于5月18日公布具体开放时间) 6 5月31日前 学生申请政策性照顾加分 7 6月1日 体育与健身科目成绩、道德与法治和历史日常考核成绩及综合 素质评价结果公布 8 6月2-3日 体育与健身科目成绩、道德与法治和历史日常考核成绩及综合 素质评价结果复核申请 9 6月5日 体育与健身科目成绩、道德与法治和历史日常考核成绩及综合 素质评价结果复核反馈 10 6月20-21日 初中学业水平考试 11 6月23-26日 自主招生(含市实验、市特色高中自招;市实验、市特色高中体艺自招;中职校自主招生)志愿、名额分配综合评价和统一招生志愿、随迁子女招生志愿网上填报 12 6月27-28日 自主招生(含市实验、市特色高中自招;市实验、市特色高中体艺自招;中职校自主招生)志愿、名额分配综合评价和统一招生志愿、随迁子女招生志愿书面确认 13 7月1-3日 高中学校组织自主招生综合测试(含市实验、市特色高中自招;市实验、市特色高中体艺自招;国际课程班和中外合作办学高中自主招生) 14 7月5日 高中学校自主招生预录取签约(含市实验、市特色高中自招;市实验、市特色高中体艺自招;国际课程班和中外合作办学高中自主招生) 15 7月6-10日 市教育考试院和招生学校公示高中学校自主招生预录取学生名单 16 7月14日 市教育考试院发布初中学业水平考试成绩; 市教育考试院公布高中阶段学校招生各类最低投档控制分数线 17 7月15-16日 初中学业水平考试成绩复核申请 18 7月17日 初中学业水平考试成绩复核反馈;市教育考试院和招生学校公布高中学校自主招生正式录取学生名单 19 7月19日 市教育考试院公布中职校自主招生各专业(中本贯通、五年一贯制和中高职贯通)最低录取分数线,开通中职校自主招生录取结果查询; 市教育考试院公布中职校招收随迁子女各专业(五年一贯制和中高职贯通)最低录取分数线,开通随迁子女招生录取结果查询,公布有缺额计划的招生学校 20 7月20日 市教育考试院公布各高中学校名额分配到区、到校最低录取分数线 21 7月23日 区招考机构公布各普通高中最低录取分数线,开通统一招生录取结果查询; 高中学校开始发放录取通知书 22 7月24-26日 高中阶段学校征求志愿录取 23 7月27日 民办高中国际课程班补录取   备注:以上招生日程若有变动,将另行通知。 上海中考日程安排表2026(考试+查分+录取) 上海中考日程安排表2026(考试+查分+录取)


氨基酸eddha铁
推荐阅读:
微信搜索: 微信搜索【鸿海便民服务】公众号,关注后对话框回复关键词【交通】, 即可获取相关办理信息,如有最新的政策信息我们也会第一时间在此更新。还有更多成都本地办事指南、每日成都热点资讯等你解锁!

责任声明:凡注明“来源:成都号”的文章均由成都号整理,未经许可不得以任何形式转载!如本网内容涉及版权、隐私等权利问题,请相关权利人及时在线反馈给成都号,本网承诺会及时处理。

反馈
内容过时 未解决问题 文章侵权 排版错乱 内容有误 其他错误
17