2026年03月24日
关注微信
微信关注二维码

扫描二维码
关注微信公众号

手机访问
手机访问二维码

扫二维码访问,或在手机浏览器中输入:
www.cdhao.com

返回
详情
当前位置:成都号 > 每日更新 >2026北京长城杏花节活动攻略(时间+地点+内容)

2026北京长城杏花节活动攻略(时间+地点+内容)

来源:成都号 2026.03.24 18:48:47 阅读:59次

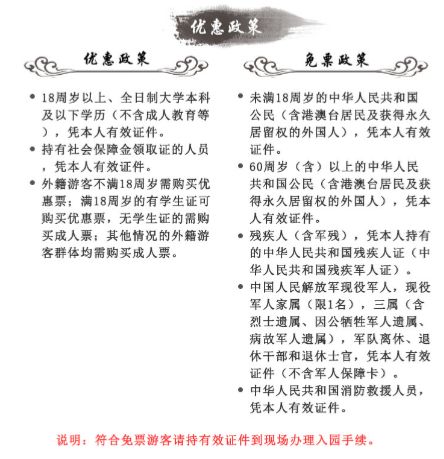
  时间:3月26日-4月12日   地点:八达岭水关长城   杏韵长城丨一眼沦陷   春日的长城被杏花温柔包裹,粉白花瓣缀满枝头,与古老城墙相映成画,登高远眺 满目春色无边,一步一景 皆是诗意,随手一拍 就是春日限定大片   爆款打卡!大橘为重空降长城   谁能拒绝一只巨型橘猫气模,重磅空降水关长城文化广场,软萌可爱 霸气吸睛,来长城 “猫”个春,和大橘合影 解锁春日好运,分分钟刷爆朋友圈   春日躺赢!不赶路只感受   告别匆忙 拥抱慢时光,长城脚下专属躺平区域,懒人沙发 休闲躺椅 阳光草坪,发呆~闲聊~放空自己~   还有春日手工DIY把春天亲手带回家   NPC互动! “醒山” 仪式赴春约   高颜值NPC惊艳亮相,领衔开启 “醒山” 仪式,带领大家一同登长城,唤醒春日群山,专属仪式感拉满   草坪音乐Party!春日治愈   每周六、日草地音乐会浪漫开唱,现场演绎春日旋律,在长城脚下伴着花香与微风,让音乐治愈所有疲惫   景区地址:北京市延庆区八达岭镇石佛寺村   景区营业时间:09:00--16:00   八达岭水关长城门票价格:17.5元起   门票优惠+免票政策: 2026北京长城杏花节活动攻略(时间+地点+内容)   购票入口:点击进入 2026北京长城杏花节活动攻略(时间+地点+内容) 2026北京长城杏花节活动攻略(时间+地点+内容)   交通:自地铁北土城站乘坐919路(地铁北土城站-樾熙府小区)到水关长城站下车步行即可到达景区。   自驾:沿G6京藏高速(原八达岭高速)水关长城出口即到景区。


杭州POS机办理< /a>
推荐阅读:
微信搜索: 微信搜索【鸿海便民服务】公众号,关注后对话框回复关键词【交通】, 即可获取相关办理信息,如有最新的政策信息我们也会第一时间在此更新。还有更多成都本地办事指南、每日成都热点资讯等你解锁!
19