2026年03月26日
关注微信
微信关注二维码

扫描二维码
关注微信公众号

手机访问
手机访问二维码

扫二维码访问,或在手机浏览器中输入:
www.cdhao.com

返回
详情
当前位置:成都号 > 每日更新 >2026唐山教资认定现场确认时间+地点

2026唐山教资认定现场确认时间+地点

来源:成都号 2026.03.25 23:01:04 阅读:76次

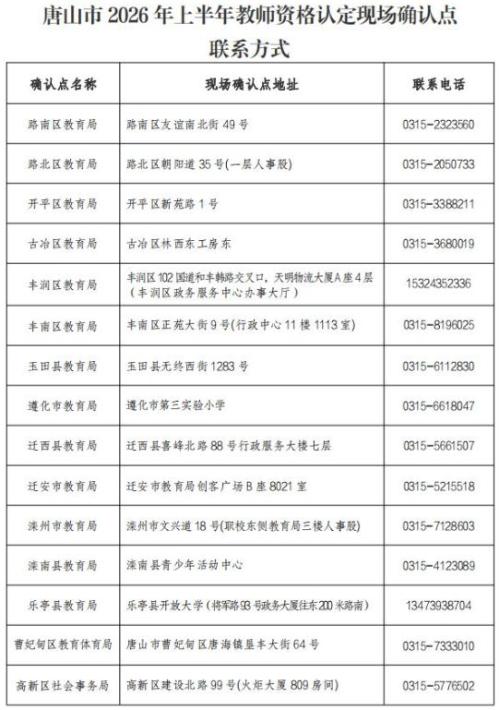
2026唐山教资认定现场确认时间+地点   (一)确认时间安排   第一批次:4月7日至4月10日。   第二批次:6月29日至7月3日。   (二)确认地点安排:   已毕业人员,户籍或居住证在唐山市所属各县(市、区),到本人户籍或居住证所在地的县(市、区)教育局现场确认(其中芦台区、汉沽区的申请人到户籍归属地现场确认,南堡经济开发区的申请人到曹妃甸区教育体育局现场确认,海港区的申请人到乐亭县教育局现场确认)。   在唐高等院校符合认定条件的应届毕业生、专接本学生、在读研究生,可在学校所在地或户籍地的县(市、区)教育局确认点确认。   驻唐部队现役军人和现役武警人员,到部队驻地所在县(市、区)教育局确认点确认。   现场确认环节需本人亲自到场确认,不可由他人代办。   现场确认须提交材料   (一)有效期内的身份证原件。   (二)根据申请人实际情况需提供以下材料中的一项:户籍在本市的已毕业人员需提供户口簿(本人页)原件;持有本市有效期内居住证的已毕业人员需提供居住证原件;学校在本市的应届毕业生、在读专接本学生、在读研究生在就读学校所在地申请,需提供注册信息完整的学生证原件;应届毕业生、在读专升本学生、在读研究生在户籍所在地申请认定需出具户口簿(本人页)原件;驻唐部队现役军人和现役武警人员应提供部队或单位组织人事部门出具的人事关系证明,证明格式依该部队或单位的规定而定,证明应明示申请人属于该驻唐部队。   (三)毕业证书原件。   港澳台学历或国外学历,如不能通过学信网进行电子信息比对,还应提交教育部留学服务中心出具的《港澳台学历认证书》原件或《国外学历认证书》的原件。学历信息经过网报系统电子信息比对成功的可不提交。   对于中国教师资格网无法直接比对验证的学历,申请人须提交《中国高等教育学历认证报告》(在学信网在线申请),否则视为不合格学历将不予受理。河北省具有办学资质院校开设的中等学历层次幼儿教育类专业毕业的申请人,对学历验证不做要求,只需提供毕业证原件即可。   学信网网址:http://www.chsi.com.cn/xlcx/rhsq.jsp   (四)《中小学教师资格考试合格证明》或《师范生教师职业能力证书》由网报系统自动比对核验,无需现场提交。   (五)认定系统无法验证申请人普通话水平测试等级的,需现场提交《普通话水平测试等级证书》原件。中国教师资格网能验证通过的可不提交。   (六)加盖唐山市及各县(市、区)指定体检医院公章并显示为体检合格的《教师资格申请人员体检表》。体检表及结果由医院直接反馈各区县确认点,无需本人提交。体检结果仅在今年上半年认定期间有效。   (七)近期正面免冠一寸彩色白底证件照片1张(与网上申请认定报名电子照片同版),背面注明姓名、身份证号,制作发放教师资格证书时使用。   (八)申请认定中等职业学校实习指导教师资格者,须提交相当助理工程师以上专业技术职务或者中级以上工人技术等级证书原件。   申请人在以上环节有弄虚作假、骗取教师资格行为的,一经查实,自发现之日起5年内不得重新申请认定教师资格。   各县(市、区)教育局要高度重视现场确认工作,严密组织、认真审核,要认真比对相关信息,严格审核申请人相关证件信息是否能验证通过,认真察看申请人提交的证件是否真实有效,仔细对照提交的照片是否与网上申报时上传的照片为同一版本。


eddha铁6厂家
推荐阅读:
微信搜索: 微信搜索【鸿海便民服务】公众号,关注后对话框回复关键词【交通】, 即可获取相关办理信息,如有最新的政策信息我们也会第一时间在此更新。还有更多成都本地办事指南、每日成都热点资讯等你解锁!

责任声明:凡注明“来源:成都号”的文章均由成都号整理,未经许可不得以任何形式转载!如本网内容涉及版权、隐私等权利问题,请相关权利人及时在线反馈给成都号,本网承诺会及时处理。

反馈
内容过时 未解决问题 文章侵权 排版错乱 内容有误 其他错误
18