一、招生对象
政策生是指符合《佛山市非户籍适龄儿童少年入读公办义务教育学校实施办法》(佛府办〔2024〕6号)中政策生类型之一,并符合桂城街道条件的适龄儿童(小学:2020年8月31日及之前出生的适龄儿童;初中:小学应届毕业生)。
二、报名时间、地点
(一)网上报名
●网上报名时间:2026年4月13日-4月16日
●网上报名点:选择“政策生”对应的报名点。
家长网上报名的途径有两种:
➤电脑版网址:https://bm.nhedu.net/wzhSystem/index
➤微信报名入口:https://bm.nhedu.net/wxclient/nanhai/page/login.html(可发送给任一微信联系人,在微信打开)
特别提醒:网上报名的具体时间从早上7:00至22:00。网上录入的信息和原件必须一致。
★非桂城户籍学生逾期未报名提交资料者,不再接受入读申请。
(二)现场确认报名
●现场报名时间:2026年4月21日-4月26日,各学校根据网上报名情况,分期、分批预约家长到学校或报名点办理现场确认报名手续。(备注:没有接到学校通知的家长请不要贸然前往学校或报名点提交资料,避免不必要的人群聚集。)
●现场报名地点
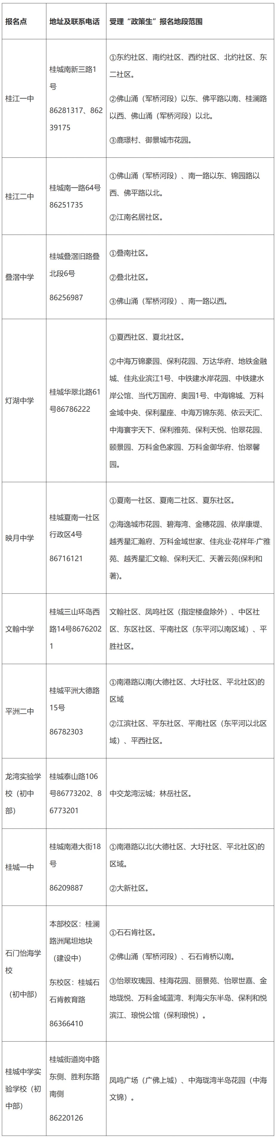
➤受理小学“政策生”报名的对应报名点,见下表。

特别说明:各公办小学和指定社区,接受指定招生地段居住的符合佛山市政策生条件的适龄儿童入读申请。政策生报名学校不一定是就读学校,根据佛山市、南海区的招生政策,经审核符合条件的政策生由桂城街道教育行政部门统筹安排到公办学校就读。具体见下表。

➤受理“政策生”报名的对应初中报名点

●非桂城街道小学就读的政策生也按上述时间、地点、方式进行网上报名、现场确认报名。
特别说明:各报名点接受在指定招生区域居住的符合佛山市政策生条件的适龄儿童入读申请。政策生报名学校不一定是就读学校,根据佛山市、南海区的招生政策,经审核符合条件的政策生由桂城街道教育行政部门统筹安排到公办学校就读。具体见下表。

●报名时需提交的资料:
(一)桂城街道小学应届毕业生由现就读小学提前通知交政策生入读申请材料复印件到小学初审,并按小学指引带申请材料原件及复印件到对应初中报名点办理报名手续。政策生申请入学证明材料详见第四点《政策生申请入学证明材料一览表》。
(二)非桂城街道小学应届毕业生带申请材料到对应初中报名点办理报名手续。政策生申请入学证明材料详见第四点《政策生申请入学证明材料一览表》。
特别提醒:政策生需要申请“长幼随学”服务的,请于6月下旬前政策生到统筹入读学校报到时,向学校提交“长幼随学”申请材料(现场填写《申请表》,并提交长幼孩的户口簿、出生证等亲子证明材料),由学校收集汇总上报。街道教育行政部门将视申请入读的学校学位情况或其他公办学校的学位情况统筹安排多孩同校入读。如果出现申请学校学位不足的,教育行政部门将视学位情况安排哥哥姐姐和弟弟妹妹至有空余学位的公办学校同校入读,如家长不同意街道教育行政部门统筹安排的,则需按本年度的招生方案规定的办法入读原来的学校。
入学程序及日程安排
政策生申请入学条件
政策生是指符合《佛山市非户籍适龄儿童少年入读公办义务教育学校实施办法》(佛府办〔2024〕6号)中政策生类型之一,并符合桂城街道条件的适龄儿童。

备注:以上所称“父母”均包含其他法定监护人。如以继父母身份为继子女身份申请,除出生医学证明外,还应提供有效婚姻关系证明、未成年人有效的监护证明等材料。
说明:
1.户口簿复印件须含户口簿首页、学生及父(或母)页。未能提供新生与父母同户户口簿的,需同时提供新生出生证原件及复印件。
2.所有证件、证书、证明都必须提供原件和复印件。复印件由新生父(母)手写“该复印件由本人提供,真实有效”,并由新生父(母)签名。
3.若提供虚假证件、资料的,一经查实,取消该生入读公办学校资格。
4.第15类政策生条件的具体年限计算时间如下:
社保年限计算时间:2021年4月至2026年3月期间,有连续缴纳60个月记录,补缴不计算年限。
居住年限计算时间:2021年5月1日至2026年4月30日期间,有连续签注的有效居住证满60个月;
纳税年限计算时间:2021年4月至2026年3月期间,有连续缴纳60个月记录,未达个税起征点的申报记录可计算年限,补缴税款不计算年限。
营业执照年限计算时间:2021年5月1日(含)前已经登记在册,2021年5月1日至2026年4月30日期间,连续有效60个月。
5. 居住证历史证明打印指引:
在微信小程序搜索“粤居码”→点击【居住证】→点击【居住证年限查询】→选择办理城市→进入申请居住证年限办理须知页面→点击【开始办理】→选择【查询范围】,确认信息无误后选择【领取方式】再点击【下一步】→进入信息确认页面进入预览页面,可查看并确认需查询的居住证年限信息内容,点击【继续提交】即可完成申请。
责任声明:凡注明“来源:成都号”的文章均由成都号整理,未经许可不得以任何形式转载!如本网内容涉及版权、隐私等权利问题,请相关权利人及时在线反馈给成都号,本网承诺会及时处理。
微信扫一扫
分享到朋友圈
了解更多成都本地办事、民生热点,欢迎关注微信公众号
成都号
鸿海便民服务