2026年04月04日
关注微信
微信关注二维码

扫描二维码
关注微信公众号

手机访问
手机访问二维码

扫二维码访问,或在手机浏览器中输入:
www.cdhao.com

返回
详情
当前位置:成都号 > 每日更新 >宁波市商品住房以旧换新(第三期)鄞州区活动公告

宁波市商品住房以旧换新(第三期)鄞州区活动公告

来源:成都号 2026.03.02 11:26:32 阅读:96次
宁波市商品住房以旧换新(第三期)鄞州区活动公告

  宁波市商品住房以旧换新(第三期)鄞州区活动公告

  为支持广大群众改善住房需求,宁波市鄞开集团有限责任公司(简称“鄞开集团”)推出宁波市商品住房“以旧换新”2026版(第三期)鄞州区活动。现将相关事项公告如下:

  一、活动概况

  宁波市商品住房“以旧换新”2026版(第三期)鄞州区活动由鄞开集团以限定数量、限定范围的方式收购符合条件的旧房,并向旧房权属人(简称“换房人”)发放与房屋收购价格对应额度的“以旧换新抵价券”(简称“抵价券”)和“以旧换新购房券”(简称“换购券”)。抵价券价值为旧房收购成交价格(包含配套阁楼、储藏间、车库等附属设施价值);每张换购券价值为对应抵价券价值的5%,最高不超过10万元(换购鄞州区内新房允许两套区内旧房叠加换购,即每套换购的新房可使用2张抵价券和2张换购券,且2张换购券使用金额叠加使用最高不超过10万元,只允许本人及直系亲属的旧房叠加换购)。换房人应在规定期限内凭抵价券和换购券购置指定范围内的新建商品住房(简称“新房”)。

  二、实施范围

  (一)旧房收购数量和范围

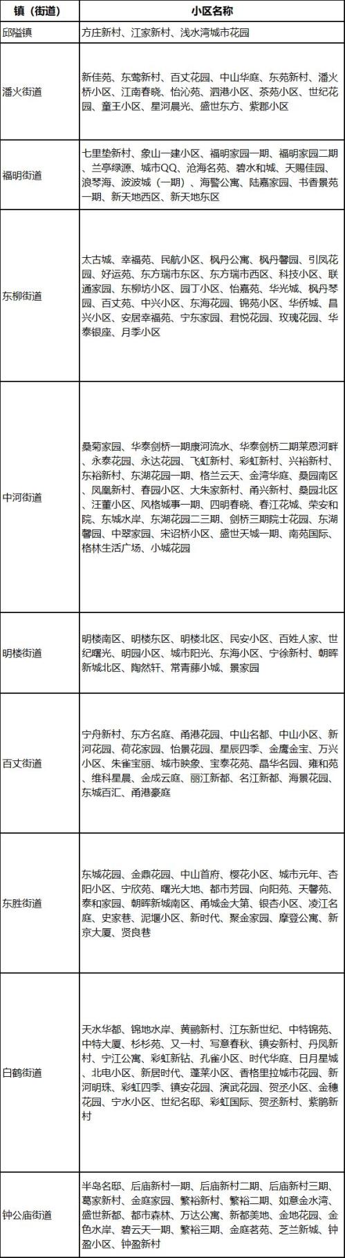
  本次活动完成以旧换新房屋100套(后续可根据新房认购登记数量发布加收公告)。收购范围包括:邱隘镇和潘火街道、福明街道、东柳街道、中河街道、明楼街道、百丈街道、东胜街道、白鹤街道、钟公庙街道(旧房收购范围小区详见附件1)。

  (二)新房房源范围

  本次活动新房房源为鄞州区、高新区、海曙区、江北区、镇海区、北仑区和奉化区范围内参加活动的在售商品住房〔鄞州区(不含高新区)活动新房房源详见附件2〕。

  三、旧房收购条件

  (一)2010年1月1日前建成的商品住房,且建筑面积≤140平方米;

  (二)本公告发布前(即2026年2月28日前)已取得不动产权证或房屋产权证及土地证,且土地性质为国有出让用地(如为国有划拨土地,需在交易过户前补缴土地出让金,并转换成国有出让);

  (三)房屋需为自然人所有,产权清晰且无抵押、查封等限制,符合交易条件且换房人拥有完全处置权利;

  (四)存在租赁关系的,须在签订《二手住房收购协议》前予以解除并腾空,且优先购买权人已经书面同意放弃优先购买权;如维持原租赁关系,则需提供原租赁协议(合同),与鄞开集团协商相关租赁事宜;

  (五)按规定已足额交存或续存物业专项维修资金(需在交易过户前完成);

  (六)旧房应具备完整使用功能,不存在影响正常居住使用的质量缺陷、设施设备缺失、矛盾纠纷(群租、邻里纠纷)等问题。

  四、报名时间及报名地点

  (一)活动时间:自本公告发布之日起,活动结束时间另行通知。

  (二)报名方式:活动期间换房人实名登录“浙里办”APP,搜索“房屋租售”进到“以旧换新”专题入口,也可通过“宁波房产”APP首页“以旧换新”专题入口,按要求线上填报并提交《以旧换新意向申请表》。报名材料不齐全或不在收购范围内的,不予登记。鄞开集团将组织现场协助报名活动,协助换房人完成报名登记。对活动政策、活动流程、报名要求等存在疑问的换房人也可赴现场咨询。

  线上报名通道(可扫描下方二维码查看)

宁波市商品住房以旧换新(第三期)鄞州区活动公告

  (三)线下报名地点:宁波市鄞州区钟公庙街道樟溪北路166号(原长丰开发建设管理委员会)

  五、换购流程

  详见附件3。

  六、咨询方式

  联系电话:0574-89055607、0574-89055608(咨询时间:工作日8:30—17:30)

  本次活动期间,相关信息在“鄞州发布”公众号发布;未尽事宜,以鄞开集团最终解释为准。

  特此公告。

  附件:

  附件1:旧房收购范围小区清单

宁波市商品住房以旧换新(第三期)鄞州区活动公告

  备注:此小区清单仅供参考,最终是否符合建成时间要求,以审核为准;其他位于鄞州区内、但所在小区未在清单内或无物业管理的建成于2010年1月1日前的商品住房,也可在线上提交申请,经相关部门审核确认后,纳入拟收购范围。

  附件2:本期活动鄞州区新房项目库

  附件3:本期活动换购流程

  一、意向申请

  换房人通过“以旧换新”专题入口实名填报身份和家庭信息、旧房信息等内容,自动生成《以旧换新意向申请表》并提交。

  二、资格审核

  意向申请后,对旧房的建成年限、产权、抵押、查封等信息进行审核。若旧房满足收购条件,将向申请人推送“意向申请成功”信息;若不满足,则推送“意向申请不成功”信息。

  三、认购登记

  资格审核通过的换房人在活动范围内选定新房,与房地产开发企业签署《新房认购协议》,并可按房地产开发企业约定比例缴纳“以旧换新”意向金(在签署旧房收购协议前,换房人可解除新房认购协议)。

  1.新房认购信息分派至鄞开集团。

  2.鄞开集团审核新房认购协议后,将意向申请转为认购登记。

  四、实地踏勘

  鄞开集团对完成认购登记旧房的坐落位置、是否满足正常居住条件等情况进行实地踏勘,不符合要求的,换购流程终止。

  五、价值评估

  符合收购要求的旧房由换房人,从经公开招标确定的五家有资质的第三方评估机构中随机抽取三家房屋评估机构。最终收购价格为该3家评估机构评估的旧房交易价值的平均值。

  六、收购洽谈

  鄞开集团与换房人根据最终收购价格进行洽谈,达成一致的,在鄞开集团再次审核旧房信息,换房人做出诚信承诺后,双方在5个工作日内签订《旧房收购协议》,明确收购价格、付款方式、过户手续、购新时限等内容;未达成一致的,换购流程终止。签订《旧房收购协议》后,新房意向金转为定金(在新房认购协议中予以明确)。

  七、旧房过户与抵价券及换购券发放

  1.签署《旧房收购协议》后7个工作日内,换房人与鄞开集团完成旧房网签备案、过户登记相关手续,税费等由交易双方各自承担,并完成物业交割,结清水、电、气、物业、车位管理费等费用。

  2.旧房过户和交房后次日,鄞开集团向换房人发放抵价券及换购券。

  八、新房购买与抵价券及换购券使用

  抵价券及换购券均须在15天内使用(完成新房网签)。房地产开发企业与换房人签订商品房买卖合同时,应在付款方式中注明“以旧换新”房屋属性及抵价券金额、换购券金额。换房人使用抵价券向房地产开发企业抵扣新房房款。

  九、相关规则

  1.本次活动期间实行常态化申请受理。若收购房源数量不足,鄞开集团将另行组织二次活动,并发布“加收”公告。

  2.本次活动范围内的已参与2025年度宁波市第一、二期“以旧换新”活动,但未完成收购换新的换房人,可继续申请参与本期活动。经原活动评估的旧房,其评估价格在3个月内有效(以原评估报告出具之日起计算)。

  3.新房认购协议解除条件。旧房收购协议签署前,换房人可解除《新房认购协议》,房地产开发企业在7个工作日内无息退还意向金;旧房收购协议签署后,需与房地产开发企业协商一致后解除;旧房过户后逾期未完成新房网签的,换房人承担违约责任。

  4.旧房所有人与新房购房人原则上应为同一人;如直系亲属分别持有,抵价券可不更名,凭证明材料直接使用。在抵价券有效期内,换房人可凭证明材料向房地产开发企业提出新房更名申请,新房更名仅限于换房人直系亲属。

  5.本公告所称的直系亲属指:换房人的配偶、父母、子女、祖父母(外祖父母)、孙子女(外孙子女)。

  6.购买新房总价(以当前销售价为准,可包含有产权的车库、储藏室等附房价值)需高于抵价券金额+换购券金额的总价(抵价券与新房售价之间的差额由换房人自行补足)。

  7.若换房人因购买期房、新房装修需租住,或原租赁合同未到期等原因,短期内无法腾空房屋等原因,鄞开集团将根据市场评估价与其签署协议租赁合同。

  8.换房人不得重复享受基于财政资金的市、区支持政策。

推荐阅读:
微信搜索: 微信搜索【鸿海便民服务】公众号,关注后对话框回复关键词【交通】, 即可获取相关办理信息,如有最新的政策信息我们也会第一时间在此更新。还有更多成都本地办事指南、每日成都热点资讯等你解锁!

责任声明:凡注明“来源:成都号”的文章均由成都号整理,未经许可不得以任何形式转载!如本网内容涉及版权、隐私等权利问题,请相关权利人及时在线反馈给成都号,本网承诺会及时处理。

反馈
内容过时 未解决问题 文章侵权 排版错乱 内容有误 其他错误
18