2026年05月15日
关注微信
微信关注二维码

扫描二维码
关注微信公众号

手机访问
手机访问二维码

扫二维码访问,或在手机浏览器中输入:
www.cdhao.com

返回
详情
当前位置:成都号 > 每日更新 >2026呼和浩特赛罕区合规幼儿园“白名单”公布

2026呼和浩特赛罕区合规幼儿园“白名单”公布

来源:成都号 2026.03.23 10:45:56 阅读:92次

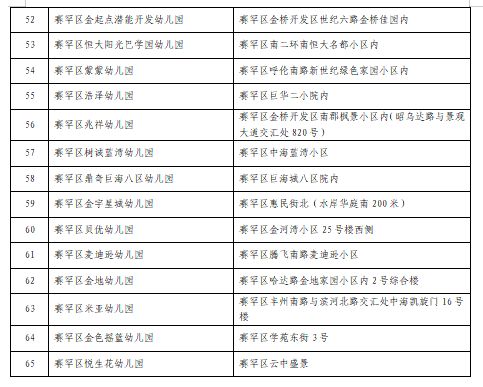
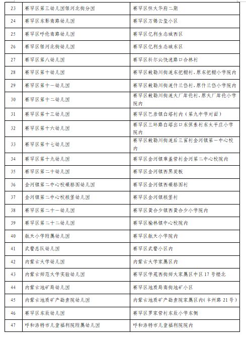
  入园关键第一步:细查办学资质   合法合规的幼儿园,“两证”是基础前提。您送孩子入园前,务必仔细查看幼儿园的“办学许可证”及“民办非企业法人单位登记证书”(或“营业执照”),确认两证齐全且在有效期内。   附上区内合规幼儿园“白名单”,希望能成为您的得力参考,为孩子择园排忧解难。若您选择公办园,可直接联系我们;若选择民办园,可直接到园咨询。   服务热线0471-6651030   附件:   1.赛罕区公办(含企事业)幼儿园名单   2.赛罕区民办幼儿园名单 2026呼和浩特赛罕区合规幼儿园“白名单”公布 2026呼和浩特赛罕区合规幼儿园“白名单”公布 2026呼和浩特赛罕区合规幼儿园“白名单”公布 2026呼和浩特赛罕区合规幼儿园“白名单”公布 2026呼和浩特赛罕区合规幼儿园“白名单”公布


氨基酸eddha铁
推荐阅读:
微信搜索: 微信搜索【鸿海便民服务】公众号,关注后对话框回复关键词【交通】, 即可获取相关办理信息,如有最新的政策信息我们也会第一时间在此更新。还有更多成都本地办事指南、每日成都热点资讯等你解锁!

责任声明:凡注明“来源:成都号”的文章均由成都号整理,未经许可不得以任何形式转载!如本网内容涉及版权、隐私等权利问题,请相关权利人及时在线反馈给成都号,本网承诺会及时处理。

反馈
内容过时 未解决问题 文章侵权 排版错乱 内容有误 其他错误
15