2026年05月14日
关注微信
微信关注二维码

扫描二维码
关注微信公众号

手机访问
手机访问二维码

扫二维码访问,或在手机浏览器中输入:
www.cdhao.com

返回
详情
当前位置:成都号 > 每日更新 >上海新闻出版职业技术学校2026年公开招聘工作人员公告

上海新闻出版职业技术学校2026年公开招聘工作人员公告

来源:成都号 2026.03.23 13:35:34 阅读:115次

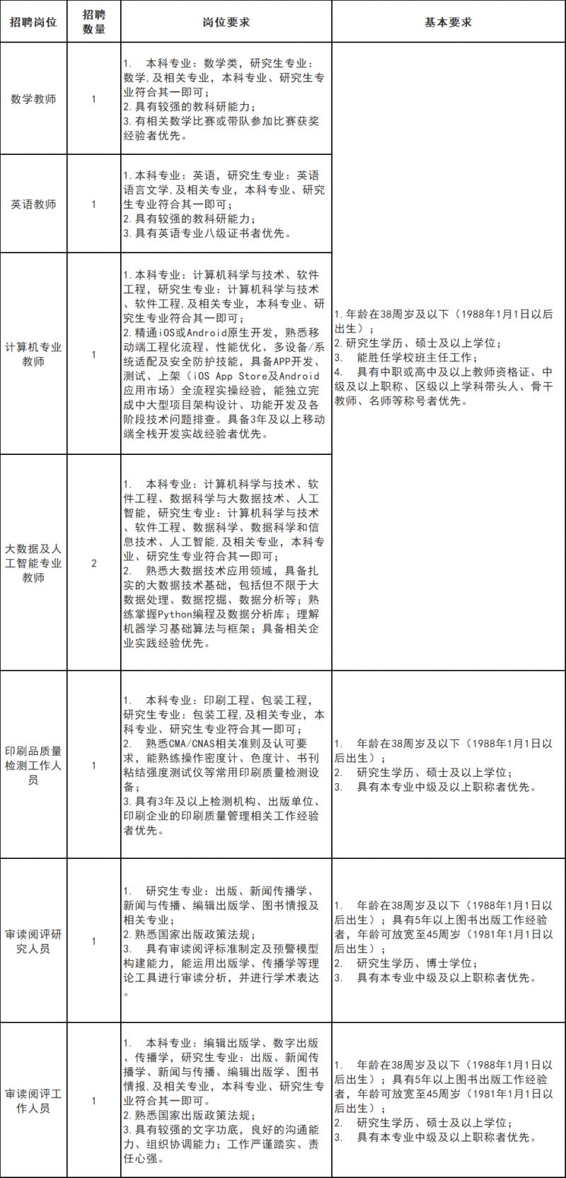
  上海新闻出版职业技术学校(上海新闻出版教育培训中心),是经上海市人民政府批准成立的公办全日制职业学校,隶属于中共上海市委宣传部;是一所集职前、职后、学历教育与非学历教育,公共服务为一体的多层次、多形式、多规格综合性办学机构。   现因业务发展需要,根据《上海市事业单位公开招聘人员办法》(沪人社规〔2019〕15号)文件要求,按照公开、平等、竞争、择优的原则,上海新闻出版职业技术学校现面向社会公开招聘事业编制工作人员8名(专业技术岗位),具体如下:   一、招聘岗位、职数、岗位基本要求 上海新闻出版职业技术学校2026年公开招聘工作人员公告   以上教师岗位工作地点为宝山校区、青浦校区;印刷品质量检测工作人员岗位工作地点为青浦校区及余姚路校区;审读阅评研究人员、工作人员岗位工作地点为钦州南路校区。   二、招聘条件及对象   应聘人员应具备以下资格条件:   (一)具有中华人民共和国国籍,遵守宪法和法律,政治立场坚定,具有良好品行;审读阅评研究人员、工作人员应有较强的政治素养、保密意识;   (二)热爱教育事业,品行端正、思想上进、团结协作、踏实肯干,具有良好的道德修养,具备较强的工作能力和敬业精神;   (三)具备招聘岗位所需的学历学位和专业要求;   (四)具有适应岗位要求的身体条件及心理素质;   (五)具备岗位所需要的其他条件;   (六)因犯罪受过刑事处罚的人员、被依法列入失信联合惩戒对象的人员,以及法律法规规定不得聘用为事业单位工作人员的其他情形的人员,不得报考;   (七)外省市社会人员,须持有上海市居住证(在有效期内)一年以上,计算截止时间为2026年4月7日。   三、招聘办法   (一)报名时间   自公告发布之日起至2026年4月7日17:00止。   (二)报名方法   本次报名采取网上报名方式进行,请关注“东方文化人才”微信公众号,点击“人才考试”菜单栏,选择“事业单位招考”进入报名系统,为保证及时获取报名审核结果及后续相关通知,请允许报名小程序的“通知发送功能”。   应聘人员必须在报名系统内上传并提交下列报名材料(电子版或扫描件的图片版本):   1.本人照片   符合报名系统要求的近期本人电子报名照。   2.身份证明材料   (1)居民身份证(正反面),遗失身份证的报考人员,须及时到公安部门补办临时身份证或由公安部门出具带有照片的身份证明材料;   (2)外省市社会人员还需提交一年以上且在有效期内的上海市居住证,2026年应届毕业生或根据相关规定可视作为应届毕业生的外省市人员无需提交。   3.学历学位证明材料   (1)国内院校毕业人员:《教育部学历证书电子注册备案表》(详见“学信网”),并同时提供所有学历证明、学位证明;如截至报名时尚未毕业的,须上传《教育部学籍在线验证报告》(详见“学信网”)。   (2)国(境)外院校毕业人员:教育部出具的《国外学历学位认证书》;如截至报名时尚未毕业的,须上传相关在读证明。   4.其它证明材料   根据所报岗位要求必须提供的语言能力、专业技术职称、职业技能证书或其它相关材料,详见岗位说明及招聘条件。   (三)注意事项   1.为提高报名成功率,建议应聘人员先行检查报名系统中个人简历完整性及相关证明材料是否已全部上传成功,确认无误后再点击报名。应聘人员根据自身情况,对照报考岗位的资格条件、专业要求选报岗位,每人限报一个岗位,提交报名后,报考信息自动锁定,不能更改。如确需修改个人简历或增减相关证明材料,请在报名有效期内撤回报名,调整完成后重新报名。未按要求提交全部报名材料的,视作无效报名。   2.本次招聘实行告知承诺制,应聘人员应如实填写报名信息,对提交的个人信息材料和上传的电子照片的真实性和准确性负责,提供虚假报考申请材料的,伪造、变造有关证件、材料、信息,骗取考试资格的,一经核实,将取消本次报考资格,不予录用。   3.应聘人员应确认本人完全符合相关岗位的报考条件,如对报考条件和岗位要求存在疑问,应及时咨询确认。如不符合报考条件或上传附件材料不符合要求的,由此产生的后果,由应聘人员自行承担责任,招聘单位无提醒义务。   4.应聘人员因个人资料填写不全或错误,造成本人未能及时收到报名反馈信息而影响后续考试的,由此产生的后果,由应聘人员自行承担责任。   5.根据《事业单位人事管理回避规定》,应聘人员不得报考聘用后构成回避关系的岗位。   (四)资格审查   根据申报材料,招聘单位对收到的报名信息进行资格审查,符合岗位所列报名条件的应聘人员均可进入笔试环节。应聘人员可在规定时间内登录报名系统,查询资格审查时间以及是否通过资格审查进入笔试环节,并按时下载准考证。   (五)笔试   笔试时间、准考证下载时间、笔试成绩查询时间等另行通知,详情请关注“东方文化人才”人才考试栏目的有关通知。笔试范围包括行政综合能力、专业知识等相关内容。考生按照准考证所列要求参与笔试,笔试时间90分钟。笔试成绩于笔试结束二周后在“报名系统”提供自助查询,请考试人员自行关注,不再另行通知。笔试成绩由高到低按面试比例排序,确定面试人员名单,未进名单者不再另行通知。   (六)面试   面试人员名单按笔试成绩由高到低排序,按1∶3比例确定。面试通知为邮件形式,未取得面试资格的人员不再另行通知。面试一般采用结构化面试的形式,主要测试应聘者政治素质、专业技能、工作能力、团队合作意识及心理健康水平等,综合判断与岗位的匹配程度。面试当天参加面试人员须递交所有材料的原件以供查验。面试成绩于面试后10个工作日内在“报名系统”提供自助查询。   (七)身体检查   笔试、面试成绩按4∶6比例计算总成绩,总成绩第一名者进入体检,体检参照《公务员录用体检通用标准(试行)》,在本市二级甲等以上医疗机构进行。如若体检不合格者、身体健康状况不适应工作岗位者或者隐瞒重大疾病的,单位将不予录用。如有人员放弃录用或体检不合格的,本单位有权决定是否按总成绩排序顺延增补其他体检人选。   (八)考察   由招聘单位组织考察,主要考察应聘人员的政治思想素质,遵纪守法情况,道德品质、诚信记录、学习工作经历等。如有考生考察不通过,单位将不予录用。招聘单位有权决定是否按总成绩排序顺延增补其他体检与考察人选。   (九)拟录用人员公示   根据总成绩、体检、考察等结果,对拟录用人员在上海市人力资源和社会保障局网站进行公示7天。公示结果无异议的,上报主管部门审核通过后报上海市人力资源和社会保障局核准备案。   公示如有异议、影响聘用的,根据核查结果确定是否录用。   四、相关待遇   应聘人员属于事业编制内录用,具体工资待遇按照国家和本市事业单位的有关规定执行。   五、 联系方式   联系人: 钟老师、刘老师   咨询电话:021-62190819、021-56990200*133(请于工作日工作时间咨询,谢绝非考生本人来电)   监督电话:021-36307935   监督邮箱:resume@eastjob.cn(不接受应聘报名)   上海新闻出版职业技术学校(上海新闻出版教育培训中心)   2026年03月18日


eddha铁氨基酸
推荐阅读:
微信搜索: 微信搜索【鸿海便民服务】公众号,关注后对话框回复关键词【交通】, 即可获取相关办理信息,如有最新的政策信息我们也会第一时间在此更新。还有更多成都本地办事指南、每日成都热点资讯等你解锁!

责任声明:凡注明“来源:成都号”的文章均由成都号整理,未经许可不得以任何形式转载!如本网内容涉及版权、隐私等权利问题,请相关权利人及时在线反馈给成都号,本网承诺会及时处理。

反馈
内容过时 未解决问题 文章侵权 排版错乱 内容有误 其他错误
23